This thread has been locked.

If you have a related question, please click the "Ask a related question" button in the top right corner. The newly created question will be automatically linked to this question.

[参考译文] BQ24650:如何固定 REGN 引脚电压...?

Guru**** 2587345 points
Other Parts Discussed in Thread: BQ24650

请注意,本文内容源自机器翻译,可能存在语法或其它翻译错误,仅供参考。如需获取准确内容,请参阅链接中的英语原文或自行翻译。

https://e2e.ti.com/support/power-management-group/power-management/f/power-management-forum/648044/bq24650-how-to-fix-regn-pin-voltage

器件型号:BQ24650

我在 REGN 引脚上观察到11.2V 电压。

根据数据表观察到的所有电压。

请帮帮我。

  • 请注意,本文内容源自机器翻译,可能存在语法或其它翻译错误,仅供参考。如需获取准确内容,请参阅链接中的英语原文或自行翻译。

    请尝试使用另一个装置来检查是否观察到相同的电压。  

    如果是、请分享您的原理图。

  • 请注意,本文内容源自机器翻译,可能存在语法或其它翻译错误,仅供参考。如需获取准确内容,请参阅链接中的英语原文或自行翻译。
    我正在使用 TI 的样片
    请找到原理图
    drive.google.com/open
  • 请注意,本文内容源自机器翻译,可能存在语法或其它翻译错误,仅供参考。如需获取准确内容,请参阅链接中的英语原文或自行翻译。
    很抱歉造成混淆。 我的意思是、您是否仅在一个 bq24650或多个 bq24650上看到相同的 REGN 电压。
    遗憾的是、由于公司政策的原因、我们无法打开任何外部云服务、例如 google drive、dropbox 等
  • 请注意,本文内容源自机器翻译,可能存在语法或其它翻译错误,仅供参考。如需获取准确内容,请参阅链接中的英语原文或自行翻译。
    我使用了两个 bq24650。 在这两种情况下、我观察到的电压相同
  • 请注意,本文内容源自机器翻译,可能存在语法或其它翻译错误,仅供参考。如需获取准确内容,请参阅链接中的英语原文或自行翻译。
    看起来 IC 已损坏。 请分享所有引脚电压测量结果并上传原理图以供查看。
    强烈建议订购 EVM 并使用您的测试设置进行测试。 设计时、还请使用 EVM 原理图作为参考。
  • 请注意,本文内容源自机器翻译,可能存在语法或其它翻译错误,仅供参考。如需获取准确内容,请参阅链接中的英语原文或自行翻译。

  • 请注意,本文内容源自机器翻译,可能存在语法或其它翻译错误,仅供参考。如需获取准确内容,请参阅链接中的英语原文或自行翻译。
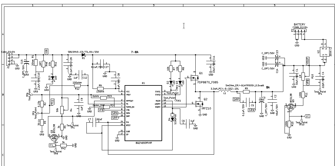
    请查看原理图。
  • 请注意,本文内容源自机器翻译,可能存在语法或其它翻译错误,仅供参考。如需获取准确内容,请参阅链接中的英语原文或自行翻译。
    观察到的电压
    VFB=1.7V
    MPPT = 1.34V
    TS=1.6V
    VIN = 17.6V