This thread has been locked.

If you have a related question, please click the "Ask a related question" button in the top right corner. The newly created question will be automatically linked to this question.

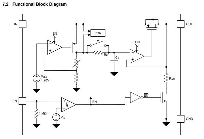
[参考译文] LP5907:LP5907 -无输入 VCC 时的输出电压

Guru**** 2754255 points

Other Parts Discussed in Thread: LP5907, TPS709

请注意,本文内容源自机器翻译,可能存在语法或其它翻译错误,仅供参考。如需获取准确内容,请参阅链接中的英语原文或自行翻译。

https://e2e.ti.com/support/power-management-group/power-management/f/power-management-forum/733997/lp5907-lp5907---output-voltage-while-no-input-vcc

器件型号:LP5907
主题中讨论的其他器件: TPS709

大家好、

如果输入电压为0V 或浮动、并且输出电压上有来自超级电容器的3V 电压、您可以检查 LDO LP5907可能会发生什么情况吗?

LDO 是否具有反向电源保护? 它是否会有泄漏电流? 泄漏电流将是多少?

谢谢、

Shlomi

 

  • 请注意,本文内容源自机器翻译,可能存在语法或其它翻译错误,仅供参考。如需获取准确内容,请参阅链接中的英语原文或自行翻译。

    您好、Shlomi、

    请注意、LP5907的最大允许输出电容为10uF、以实现稳定性。  因此、LP5907不适合为超级电容器供电。

    LP5907的内部电路由输入电源轨供电。 为了使器件能够正常工作(包括有源放电在内的所有内部模块)、Vin 不能保持悬空。 因此、只要存在反向电流(Vin < Vout)的可能性、LP5907就会以相同的方式工作。  这包括输入电压为0V 或悬空的情况。

    LP5907没有专用的反向电流保护电路。 导通 FET 具有一个体二极管、可为反向电流(OUT 至 IN)提供路径。  该二极管具有寄生特性、因此未表征。  最重要的是、没有电路限制反向(从输出到输入)电流。 通过该二极管对输出电容器放电会产生足够的电流和热量来损坏器件。  

    在您的应用中、初始反向电流可计算为:  

    IR (t)= Vout/Ron * exp (-t/[rON * Cout])

    其中 Ron 是体二极管的导通电阻。 解决此反向电流问题的一种解决方案是在 Vin 和 Vout 之间放置肖特基二极管、如 Mark Sellers 在 Power House 博客文章中所述:

    谢谢、

    Gerard Copeland

  • 请注意,本文内容源自机器翻译,可能存在语法或其它翻译错误,仅供参考。如需获取准确内容,请参阅链接中的英语原文或自行翻译。

    Gerard、您好!

    那么、支持反向电流保护并将电压从3.3V 降低到3V 的最便宜解决方案是什么?

    电流约为100mA。

    我只想将直流/直流转换器连接到超级电容器。 VCC (3.3V)和 R24之间。

    谢谢、

    Shlomi

    e2e.ti.com/.../LP5907.docx

  • 请注意,本文内容源自机器翻译,可能存在语法或其它翻译错误,仅供参考。如需获取准确内容,请参阅链接中的英语原文或自行翻译。
    您好、Shlomi、

    TPS709集成了反向电流保护电路、能够满足您的输入(3.3V)、输出(3V)和负载(100mA)要求。 可在 LDO 输出和接地之间放置一个介于2.2uF 和47uF 之间的稳定输出电容器。 超级电容器不会破坏 LDO 稳定、因为有一个限流电阻器(R24)将其与 LDO 输出分离。

    谢谢、
    Gerard