您好!
我搜索过论坛。 尝试使用工作台、但我遇到的问题似乎是另一种性质的。
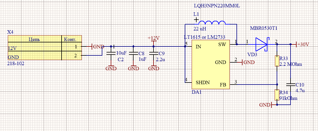
我设计了一个 PCB、在该 PCB 中、我使用 LM2733作为~500mA 负载的源。
我使用这个代替 LT1615器件。 因此它具有相同的模式。 我使用2.2u 作为输入电容器。 4.7u 作为输出电容器。 82p 与 R1并联。 反馈为2.2meg R1、而 R2为91k。 二极管是 MBR0530。 电感器为 LQH3NPN220MM0。
当没有负载时、当我在输入端以12V 电压开始时、我在输出端得到12V 电压。 当我将 VIN 降低至1.8V 时、VOUT 上升至30V。
当我将一个590欧姆电阻器与 VOUT 串联时、输出电压大约为22-24伏、反馈电压大约为0.9伏。
请向我提供帮助! 我真的感到羞愧、因为我考虑到 ISW 的可用输出电流。
提前感谢
亚历山大

