Other Parts Discussed in Thread: UCC28710
您好!
我们是两名学生 、他们正在尝试使用 www.ti.com/.../sluc590中提供的公式在 www.ti.com/.../ucc28710.pdf 中提供的 IC 数据表公式来设计 UCC28710D。
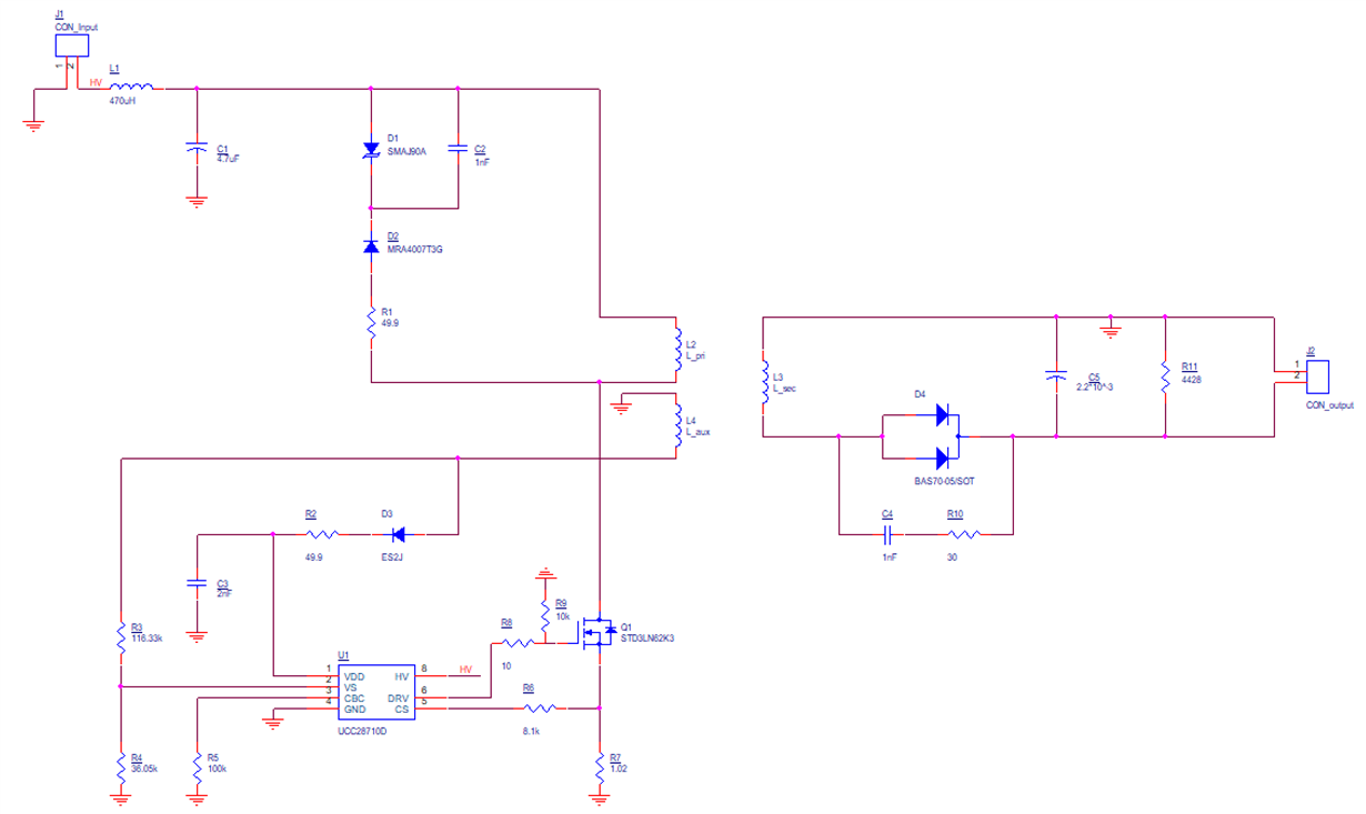
在下图中、我们尝试了一种提供5V 和2A 输出的设计。 现在、我们跳过整流器并为电路提供直流输入。 我们尝试在高达85V 的电压下运行 IC、该电压应在设计的工作范围内。 IC 的 VDD 引脚通过8V 至21V 的振荡提供故障。 到 MOSFET 栅极驱动器的输出提供三个脉冲、这应该表明 IC 工作。
我们可以做些什么来使它发挥作用?
我们计算出初级绕组电感为463 μ H (71匝)、初级到次级匝数比为14、初级到辅助匝数比为4.6。 这使次级绕组电感为2.3uH (5匝)、辅助绕组电感为23.5uH (16匝)。 我们随后测量了这些值、它们非常接近。 我们使用的变压器是具有1mm 气隙的 ETD29/16/10 (3C90材料)。
之后、我们尝试使用 IC 的数据表来复制第24页上的原理图、但它仍然为我们提供了故障。
提前感谢!
此致、
有需要的学生
