This thread has been locked.

If you have a related question, please click the "Ask a related question" button in the top right corner. The newly created question will be automatically linked to this question.

[参考译文] BQ76940:BQ76940 MOS 工作状态

Guru**** 2493715 points
Other Parts Discussed in Thread: BQ76940, TIDA-00792

请注意,本文内容源自机器翻译,可能存在语法或其它翻译错误,仅供参考。如需获取准确内容,请参阅链接中的英语原文或自行翻译。

https://e2e.ti.com/support/power-management-group/power-management/f/power-management-forum/709719/bq76940-bq76940-mos-working-state

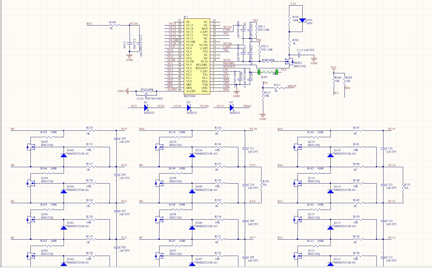
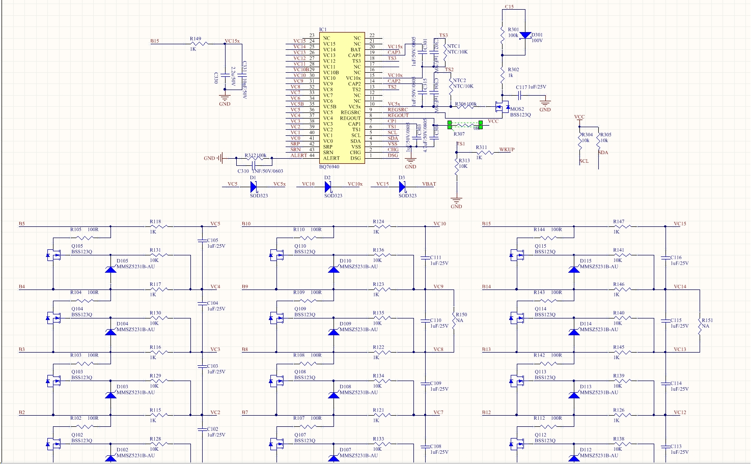
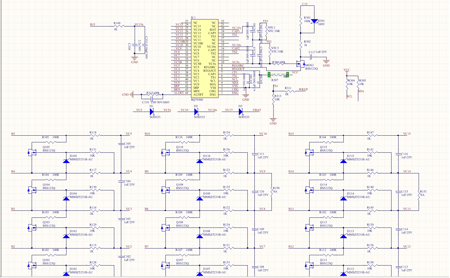
器件型号:BQ76940
主题中讨论的其他器件: TIDA-00792

大家好

我在 TI 网站上下载 BQ76940设计参考文档。

Tidr773的设计目的是使用 P MOS 来实现平衡、但如下图所示、MOS 的 GS 电势是相同的、不知道如何打开?

tidrqy7文件使用 N mos 来实现平衡、但 Mos 具有相同的 GS 电势、因此我无法理解硬件上的平衡是如何工作的:如何打开 Mos

  • 请注意,本文内容源自机器翻译,可能存在语法或其它翻译错误,仅供参考。如需获取准确内容,请参阅链接中的英语原文或自行翻译。
    您好、Charles、
    请参阅 www.ti.com/.../slua749 图5和图6。 在平衡 FET 处于该电芯的引脚上期间、电流会一起流入滤波电阻器、从而为 FET 的栅极产生电压、无论是 P 沟道(顶部电阻器)还是 N 沟道(底部电阻器)。 请参阅 www.ti.com/.../slua775 图5、了解平衡期间一起拉在一起的引脚示例以及平衡期间由器件执行的测量占空比。
  • 请注意,本文内容源自机器翻译,可能存在语法或其它翻译错误,仅供参考。如需获取准确内容,请参阅链接中的英语原文或自行翻译。

    你(们)好  

    结构图芯片内的 VCxx 是 TVS、典型应用也没有外部引脚的 TVS 保护。 这是否用于热插拔?

    我设计了以下电路、以确定是否存在错误。

  • 请注意,本文内容源自机器翻译,可能存在语法或其它翻译错误,仅供参考。如需获取准确内容,请参阅链接中的英语原文或自行翻译。
    您好、Charles、
    bq76940 IC 可为芯片内的每个引脚提供 ESD 保护。 虽然这是一个更复杂的电路、但它通常被描述为齐纳二极管或 TVS。
    原理图注释:
    D1、D2、D3应为传统二极管、而不是肖特基二极管。
    D3显示与 VBAT 的连接、这可能是 VC15X。
    IC1引脚11和12应连接到 CAP2、请参阅数据表引脚功能说明。
    IC1引脚16和17应连接到 CAP3、请参阅数据表。
    REGSRC 应该有一个电容器、请参阅建议的运行条件。
    VC5X 和 VC10X 的射频电阻似乎从视图中断开。
    在计划使用 R150等组件减少电池节数时、还应规划平衡电流路径。
    R147连接到 B15、而 R301连接到 C15、通常是这些点。
    VC0、1、5B、6、10B 和11的连接从视图中断开。 如数据表图8-3所示、在本地基准上使用单端电容器。 某些参考原理图未按照建议使用此连接。
    1uF CC 电容器与 EVM 中使用的电容器类似。 这些滤波器可提供良好的滤波器、但在运行电池平衡时、您可以看到滤波器趋稳效应。 根据需要减少这些值、以便在平衡时减少干扰。
  • 请注意,本文内容源自机器翻译,可能存在语法或其它翻译错误,仅供参考。如需获取准确内容,请参阅链接中的英语原文或自行翻译。
    谢谢,
    我今天在查看电路图时发现了一个问题:
    如何在待机模式下唤醒:
    电动自行车的充电和放电期间、BMS 控制面板没有信号、此时 MCU 和 BQ76940都处于睡眠模式
    如何唤醒 MCU
  • 请注意,本文内容源自机器翻译,可能存在语法或其它翻译错误,仅供参考。如需获取准确内容,请参阅链接中的英语原文或自行翻译。
    您好、Charles、
    如果 bq76940处于运输模式、则必须使用数据表中所述的 TS1上的信号将其唤醒或引导。 如果 MCU 已通电、则可以向 TS1发送信号、如果 MCU 由 bq76940供电、则需要一些外部信号。 您必须能够识别某些事件并向 TS1引脚发送信号、并希望使用一些低功耗电路来创建该事件。 apnote www.ti.com/.../slua769 包含一些概念。 TIDA-00792显示了从充电器中唤醒的高侧开关电路示例、但这可能不适用于您的情况。 选择或设计符合您要求的电路。