请注意,本文内容源自机器翻译,可能存在语法或其它翻译错误,仅供参考。如需获取准确内容,请参阅链接中的英语原文或自行翻译。
器件型号:LM5116 主题中讨论的其他器件:TINA-TI、、
工具/软件:TINA-TI 或 Spice 模型
您好!
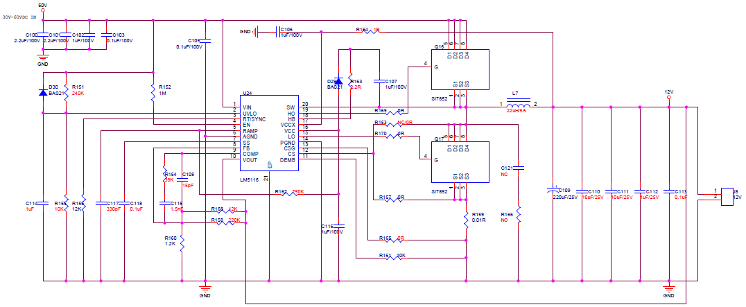
我们在 同步降压控制器中使用了 LM5116、该解决方案与 TI 评估板 LM5116-12EVAL 类似、参数如下:输入电压为30-60VDC、输出电压为12VDC、
峰值电流为5A、工作电流为2-3A;
现在、我们对 LM5116有一些问题:
1、无论 PWM 占空比是空载还是满载、我们都无法更改 PWM 占空比;
2、 空载时电路效率低于90%(基准电压为99%)、正确的效率是多少?
如果 L1从10uH 增加到22uH、效率将增加超过90%。
原理 图作为评估附件 、谢谢。
