您好!
我使用的是 bq27520g4。
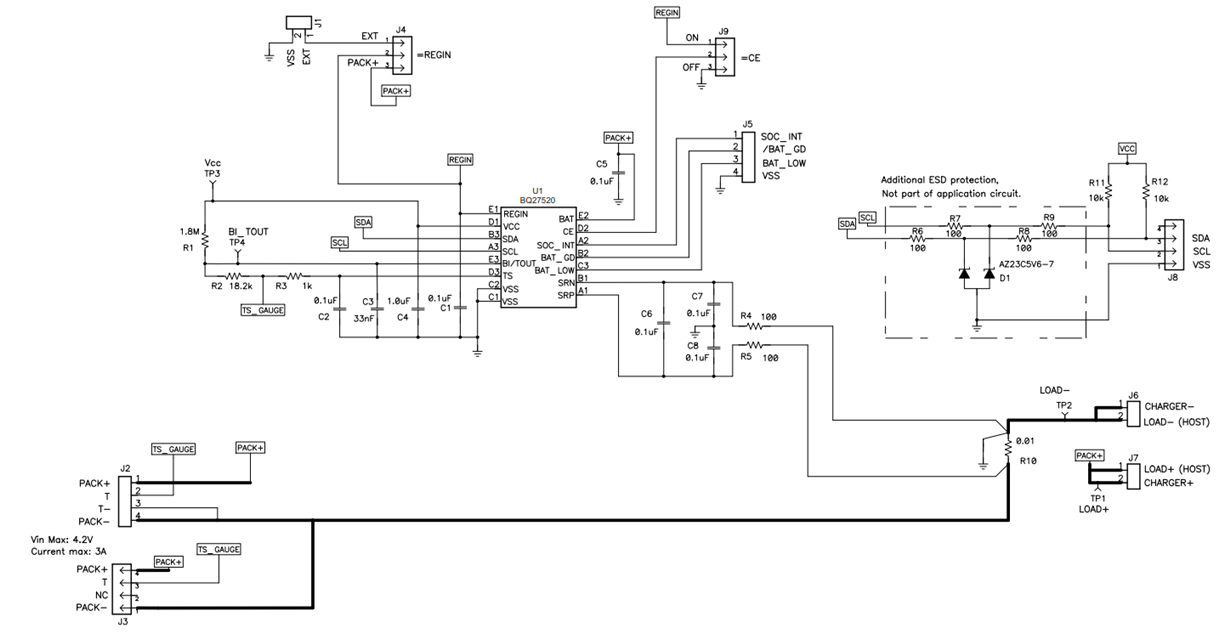
我根据 SLUSB20B 中的典型应用原理图创建了自己的原理图。
以防万一、下面是图表:
我对电池上的电压和流过电池的电流在这里的测量方式感到困惑。 让我们考虑一下简化方案:
据我了解、电池上的电压被视为 BAT 上相对于 GND 的电压(我们可以将其称为 V_meased)。 如果没有负载、一切都很好、测得的电压等于电池电压(V_meased == V_CELL)。 但是、当我们连接负载时、电流将流经电池(I)、 以下关系将保持为真:
V_meased = V_CELL - I * R_sense
如果 电流方向 发生变化(充电)、则公式为:
V_meased = V_CELL + I * R_sense
因此、我们仅在电流不流动时测量正确的电池电压。 充电或放电时、我们无法测量电池的精确电压。 例如、如果 R_sense = 20毫欧且 I = 2A、则压降为40毫伏 、这是相当大的。
假设 bq27520-G4在测量电流的帮助下对测量的电压值进行补偿是合乎逻辑的、但我看不到会发生这种情况。
有人能向我解释一下它是如何工作的?


