请注意,本文内容源自机器翻译,可能存在语法或其它翻译错误,仅供参考。如需获取准确内容,请参阅链接中的英语原文或自行翻译。
器件型号:LM3478 您好!
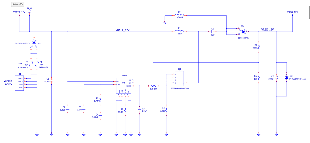
我使用的是 LM3478 SEPIC 转换器的 TI 参考设计、VIN=9-16V、VOUT=12V @ 2.5A。
负载只是一个电流随时间变化不大的计算机主板。
随附了几个月前根据推荐的参考设计进行了调整的原理图。 尝试尽可能靠近布局。
但是、我注意到、当 FET 开关打开和关闭时、输出和输入上的振铃非常严重。 我不清楚它是接地问题还是从稳压的12V 电压中脱落。 已连接 BSC340N08NS3GATMA1的原始波形。 开关频率为~250kHz。
我们在 FET 漏极和接地之间尝试了一个 RC 缓冲器、但结果略有改善。 增加输出和输入端的电容也略有改善、但问题仍然存在。
最大的问题是为辅助芯片供电的所有较低电压稳压器(5V 和3.3V)也会看到这种振铃。 因此、我们无法正确识别来自3.3V 的较低逻辑信号(0V)。
只是想知道如何最大程度地减小过冲/下冲。 如需更多信息、请告知我。
谢谢!

