This thread has been locked.

If you have a related question, please click the "Ask a related question" button in the top right corner. The newly created question will be automatically linked to this question.

[参考译文] LM5160A:PWM 不稳定

Guru**** 2601915 points
Other Parts Discussed in Thread: LM5160A

请注意,本文内容源自机器翻译,可能存在语法或其它翻译错误,仅供参考。如需获取准确内容,请参阅链接中的英语原文或自行翻译。

https://e2e.ti.com/support/power-management-group/power-management/f/power-management-forum/706693/lm5160a-pwm-unstable

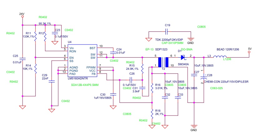
器件型号:LM5160A

您好!

使用 LM5160A 的电路、但我们发现由于 PMW 不稳定、输出不稳定、如下所示的波形:

原理图如下:

请帮助检查是否有任何问题可以修改、非常感谢!

  • 请注意,本文内容源自机器翻译,可能存在语法或其它翻译错误,仅供参考。如需获取准确内容,请参阅链接中的英语原文或自行翻译。

    您好!

    我们发现功率 PWM 不稳定是由下一级的功率不稳定造成的。

    解决该问题后、我们得到了以下波形:

    但纹波噪声仍然很大、您能否帮助检查原理图中的哪些方面可以改进? 谢谢你。

  • 请注意,本文内容源自机器翻译,可能存在语法或其它翻译错误,仅供参考。如需获取准确内容,请参阅链接中的英语原文或自行翻译。
    您好!

    您能否尝试在不同时探测 SW 节点的情况下自行测量输出电压纹波? 这可能会导致输出电压测量出现一些尖峰。 这只是为了对输出电压纹波进行良好的测量

    此外、您还可以尝试使用此帖子中所示的 Tip & Barrel 方法测量输出电压纹波
    e2e.ti.com/.../2243.understanding-measuring-and-reducing-output-voltage-ripple

    减少纹波的一种方法是添加更多电容器或降低电感器电流中的峰峰值纹波。

    谢谢
    -Arief
  • 请注意,本文内容源自机器翻译,可能存在语法或其它翻译错误,仅供参考。如需获取准确内容,请参阅链接中的英语原文或自行翻译。
    您好、Arief、

    非常清楚、非常感谢。