This thread has been locked.

If you have a related question, please click the "Ask a related question" button in the top right corner. The newly created question will be automatically linked to this question.

[参考译文] UCC28742:在第一个条件下、Vdd 引脚需要多少电压?

Guru**** 2595805 points
Other Parts Discussed in Thread: UCC28742

请注意,本文内容源自机器翻译,可能存在语法或其它翻译错误,仅供参考。如需获取准确内容,请参阅链接中的英语原文或自行翻译。

https://e2e.ti.com/support/power-management-group/power-management/f/power-management-forum/692619/ucc28742-how-much-voltage-take-at-vdd-pin-at-first-condition

器件型号:UCC28742

大家好、团队、

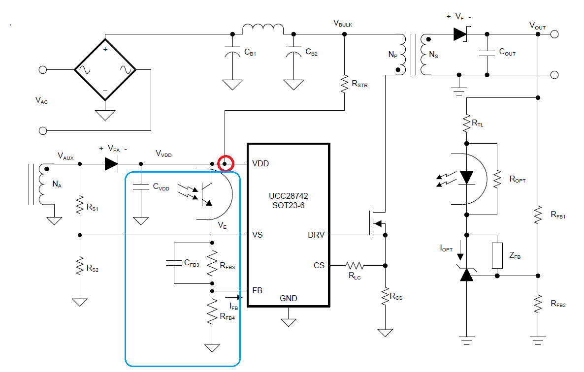
我的客户对 UCC28742的原理图有疑问。 在第一个条件下、Vdd 引脚上需要多少电压? 在这种情况下、节点在直流电压的立场上浮动。 如果 Vbulk 等于 Vdd 引脚、则客户设计会遇到问题、因为 VAC 约为200V。 这就是我要确保它的原因。  

我正在等待你的答复。

谢谢、

大原市

  • 请注意,本文内容源自机器翻译,可能存在语法或其它翻译错误,仅供参考。如需获取准确内容,请参阅链接中的英语原文或自行翻译。
    尊敬的 Masayuki:

    感谢您推广我们的产品。
    您问"在第一个条件下、Vdd 引脚上需要多少电压? "。
    如果我的理解是正确的、您需要知道 Vdd 引脚上的开启阈值是多少。
    Vdd 导通阈值应为21.6V。

    您担心 Vbulk=Vdd、当 VAC 约为200V 时、可能会损坏 IC。
    不要忘记这里是 RSTR、因此 Vbulk 不等于 Vdd。
    RSTR 典型范围介于1M 和10M 之间、具体取决于上电延迟和空载待机功率损耗。

    如果您仍有任何疑问、请随时告诉我。

    此致
    Kevin
  • 请注意,本文内容源自机器翻译,可能存在语法或其它翻译错误,仅供参考。如需获取准确内容,请参阅链接中的英语原文或自行翻译。

    尊敬的 Kevin:

    感谢您的回答。 我无法理解第一个条件 Vdd 电压。 就第一个条件下的直流电压而言、它看起来像在 RSTR (蓝色圆圈:光电耦合器和 CVDD)之后打开。 如何对 Vbulk 电压进行分压? 我们的客户将使用160VAC 至500VAC 的输入电压。

    我正在等待你的答复。

    此致、

    Masayuki

      

  • 请注意,本文内容源自机器翻译,可能存在语法或其它翻译错误,仅供参考。如需获取准确内容,请参阅链接中的英语原文或自行翻译。
    尊敬的 Masayuki:

    RSTR 不用于对 VBULK 电压进行分压。
    相反、它提供了一个小电流来在第一个条件下为 CVDD 充电。
    光电耦合器检测输出电压以进行调节。

    此致
    Kevin