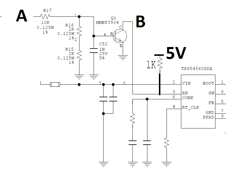
我们在其中一个设计中使用 TPS54560、如下所示。 在正常情况下、A 上的电压为 GND、转换器接通。 由于在 A 点从外部( 大约0.5V,0.5ms)拾取了一些噪声,因此在该时间内将晶体管导通,并将 EN 引脚电压拉至1.2V 以下。 因此转换器会关断。
我们希望在 EN 引脚和 GND 之间放置一个1pF 电容器、以便即使晶体管导通一段时间(~0.5ms)、EN、GND 之间的电容器 也可以在该时间内保持内部上拉电压、并且转换器仍处于导通状态。 我已经检查了这个 IC 的数据表、不确定如果我们在 EN 和 GND 之间放置一个电容器、会对转换器的长期运行稳定性产生什么影响。 请告诉我您的反馈。







