This thread has been locked.

If you have a related question, please click the "Ask a related question" button in the top right corner. The newly created question will be automatically linked to this question.

[参考译文] UC3863:自动更改频率

Guru**** 2609285 points
Other Parts Discussed in Thread: UC3863

请注意,本文内容源自机器翻译,可能存在语法或其它翻译错误,仅供参考。如需获取准确内容,请参阅链接中的英语原文或自行翻译。

https://e2e.ti.com/support/power-management-group/power-management/f/power-management-forum/685514/uc3863-frequency-change-automaticlly

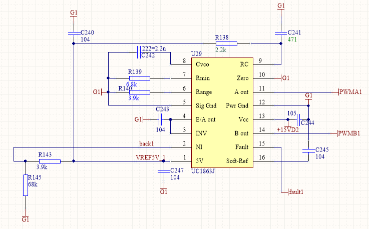
器件型号:UC3863

1.实际实验输出频率为何与设计参数的值不一致?

2.实验的输出频率有时会改变,例如,当只有控制部件电源被添加到控制板时,UC3863的输出频率为250K, 当将主电源输入添加到电路中的某个电压(例如80V)时、频率会自动变为290K、并且在移除主电源输入后、频率仍为290K。原因。

UC3863用于半桥 LLC 的开环控制

  • 请注意,本文内容源自机器翻译,可能存在语法或其它翻译错误,仅供参考。如需获取准确内容,请参阅链接中的英语原文或自行翻译。
    您好!

    您能否发布原理图并测量 E/A OUT 引脚上的电压以确保测试期间保持恒定。

    此致

    Peter
  • 请注意,本文内容源自机器翻译,可能存在语法或其它翻译错误,仅供参考。如需获取准确内容,请参阅链接中的英语原文或自行翻译。
    您好、Peter、原理图随电路的实际参数发布在上面、使用的芯片是 UC3863而不是 UC1863J。
  • 请注意,本文内容源自机器翻译,可能存在语法或其它翻译错误,仅供参考。如需获取准确内容,请参阅链接中的英语原文或自行翻译。
    您好!

    您是否已检查引脚4 EA OUT 上的电压是否恒定?

    谢谢

    Peter