This thread has been locked.

If you have a related question, please click the "Ask a related question" button in the top right corner. The newly created question will be automatically linked to this question.

[参考译文] BQ24630:尺寸受限:如何禁用输入适配器电流调节

Guru**** 2538750 points


请注意,本文内容源自机器翻译,可能存在语法或其它翻译错误,仅供参考。如需获取准确内容,请参阅链接中的英语原文或自行翻译。

https://e2e.ti.com/support/power-management-group/power-management/f/power-management-forum/703377/bq24630-size-restrained-how-to-disable-input-adapter-current-regulation

器件型号:BQ24630

我不需要输入适配器电流调节功能。

我有一个12V 直流适配器、可为充电供电、并且我没有带电负载。

如何禁用此功能并删除此功能通常所需的额外组件?

下一个问题:

我还可以去掉哪些组件来使系统尽可能地限制运行尺寸?

(2个交流 FET?这些有哪些限制、我需要它们吗?它们的尺寸是否更小? (为单节 LiFePO4 @ 4A 充电、12V 输入)

电池容量为60Ah、因此充电远低于所有安全性。 加热没有问题。 我甚至必须禁用安全计时器;-)

  • 请注意,本文内容源自机器翻译,可能存在语法或其它翻译错误,仅供参考。如需获取准确内容,请参阅链接中的英语原文或自行翻译。

    如果不需要软启动、MOSFET 短路保护和电池短路、输入 OVP 和输入电流限制、您可以移除 ACFET。 如果不需要输入电流限制、您还可以在 VBUS 处将 ACN 和 ACP 短路。

    如果您没有连接系统、则可以移除 BATFET、并且 BATDRV 可以保持悬空。

  • 请注意,本文内容源自机器翻译,可能存在语法或其它翻译错误,仅供参考。如需获取准确内容,请参阅链接中的英语原文或自行翻译。

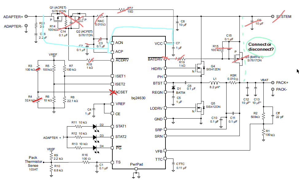
    感谢您的反馈。 因此、可以移除 ACFET、然后我需要将 ACN 和 ACP 连接到 VBUS?

    我确实连接了一个负载(电机)、但它仅在不充电时才会打开。

    如果负载接通、则从(电流) DCDC 输入到加尔器的电源将被移除。

    然后、我是否仍然可以安全地移除 BATFET?

  • 请注意,本文内容源自机器翻译,可能存在语法或其它翻译错误,仅供参考。如需获取准确内容,请参阅链接中的英语原文或自行翻译。

    喜欢这个吗? :

  • 请注意,本文内容源自机器翻译,可能存在语法或其它翻译错误,仅供参考。如需获取准确内容,请参阅链接中的英语原文或自行翻译。

    电机连接在何处?

    如果它未连接到您在上一帖子中捕获的应用图的系统节点、则应该可以移除 BATFET。

     µF 电流、对于3A 至4A 的典型充电电流、建议在转换器输入端使用20 μ F 电容。

  • 请注意,本文内容源自机器翻译,可能存在语法或其它翻译错误,仅供参考。如需获取准确内容,请参阅链接中的英语原文或自行翻译。

    Motordriver 连接到电池、而不是系统。
    我进行了这个设计、您能帮我检查一下吗?

    一些问题:

    输出 C 为20uF 时、1节电池应用的输出电压能否低于25V (3、6V 充电4A)

    2.要禁用 TS、我是否对其应用半 Vref? 100k/100k 是一个好值吗?

    3.
    我希望在出现故障时点亮一个红灯(STAT1和 STAT2关闭)、因此我添加了一个 NOR 门
    现在、我使用12V 适配器输入馈入或非门、但我需要使用分压器。
    我是否还可以通过 Vref (最大35mA)为所有 LED +或非门供电。 电压基准所需的电流和时间范围内、只有一个 LED (最大20mA)始终亮起。
    或者、这是不是因为开关 LED 时的电流摆幅而造成的?

    (现在我想、另一个组件更少的解决方案是为所有 LED 添加一个小型 LDO)

  • 请注意,本文内容源自机器翻译,可能存在语法或其它翻译错误,仅供参考。如需获取准确内容,请参阅链接中的英语原文或自行翻译。

    该死的、"新的"错误、添加额外的 LED 会使所有 LED 亮起、因为它们通过分压器连接到 GND。
    如何"感应"状态1和状态2均为低电平并切换故障 LED?

    可能需要该 LDO、因此我可以省略分压器...

  • 请注意,本文内容源自机器翻译,可能存在语法或其它翻译错误,仅供参考。如需获取准确内容,请参阅链接中的英语原文或自行翻译。

    使用 LDO 修复了它:

  • 请注意,本文内容源自机器翻译,可能存在语法或其它翻译错误,仅供参考。如需获取准确内容,请参阅链接中的英语原文或自行翻译。

    有人要评论吗?

  • 请注意,本文内容源自机器翻译,可能存在语法或其它翻译错误,仅供参考。如需获取准确内容,请参阅链接中的英语原文或自行翻译。

    很抱歉耽误你的答复。

    对于1、我们建议输出电容器具有25V 或更高的额定值。 有关所需的有效电容的详细计算、请参阅数据表中的 secton 10.2.2.3。

    关于2、只要 TS 引脚电压处于工作范围内、它就应该工作。

    具有 LDO 的原理图应该可以正常工作。 正如我在第一篇帖子中提到的、通过移除所有这些组件、Acov、MOSFET 保护等保护将不起作用。 除此之外、它应该起作用。