This thread has been locked.

If you have a related question, please click the "Ask a related question" button in the top right corner. The newly created question will be automatically linked to this question.

[参考译文] BQ25120A:运输模式。 紧急。

Guru**** 2589300 points
Other Parts Discussed in Thread: BQ25120A

请注意,本文内容源自机器翻译,可能存在语法或其它翻译错误,仅供参考。如需获取准确内容,请参阅链接中的英语原文或自行翻译。

https://e2e.ti.com/support/power-management-group/power-management/f/power-management-forum/685585/bq25120a-ship-mode-urgently

器件型号:BQ25120A
我正在使用 BQ25120A 开发产品。
我想使用运输模式打开和关闭器件。

我尝试了两种方法来进入运输模式:
电池已连接、电压为4V。 VIN 未连接。

寄存器8的 B5 (MRREC)被设定为0。
按下 MR 按钮后、设备重新启动。 它不会进入运输模式。
为什么设备未进入运输模式?

2.我在寄存器0的 B5 (运输模式)中写入1。 这将进入运输模式。 好的。
但是、当我按下 MR 按钮时、器件将不会从运输模式唤醒。
即使连接了 VIN、它也不会唤醒。

为什么它不能正常工作?
我应该怎么做?

谢谢你。
Sb Yim。
  • 请注意,本文内容源自机器翻译,可能存在语法或其它翻译错误,仅供参考。如需获取准确内容,请参阅链接中的英语原文或自行翻译。

    Sunbae,

    请附加图解。 写入 EN_Shipmode 位后、器件将进入运输模式、并在按下/MR 或连接 VIN 时唤醒

    我在不同的方式上附加了一个 PPT、用于进入运输模式。  

    e2e.ti.com/.../1030.BQ25120-Ship-Mode-Entry.pdf

  • 请注意,本文内容源自机器翻译,可能存在语法或其它翻译错误,仅供参考。如需获取准确内容,请参阅链接中的英语原文或自行翻译。

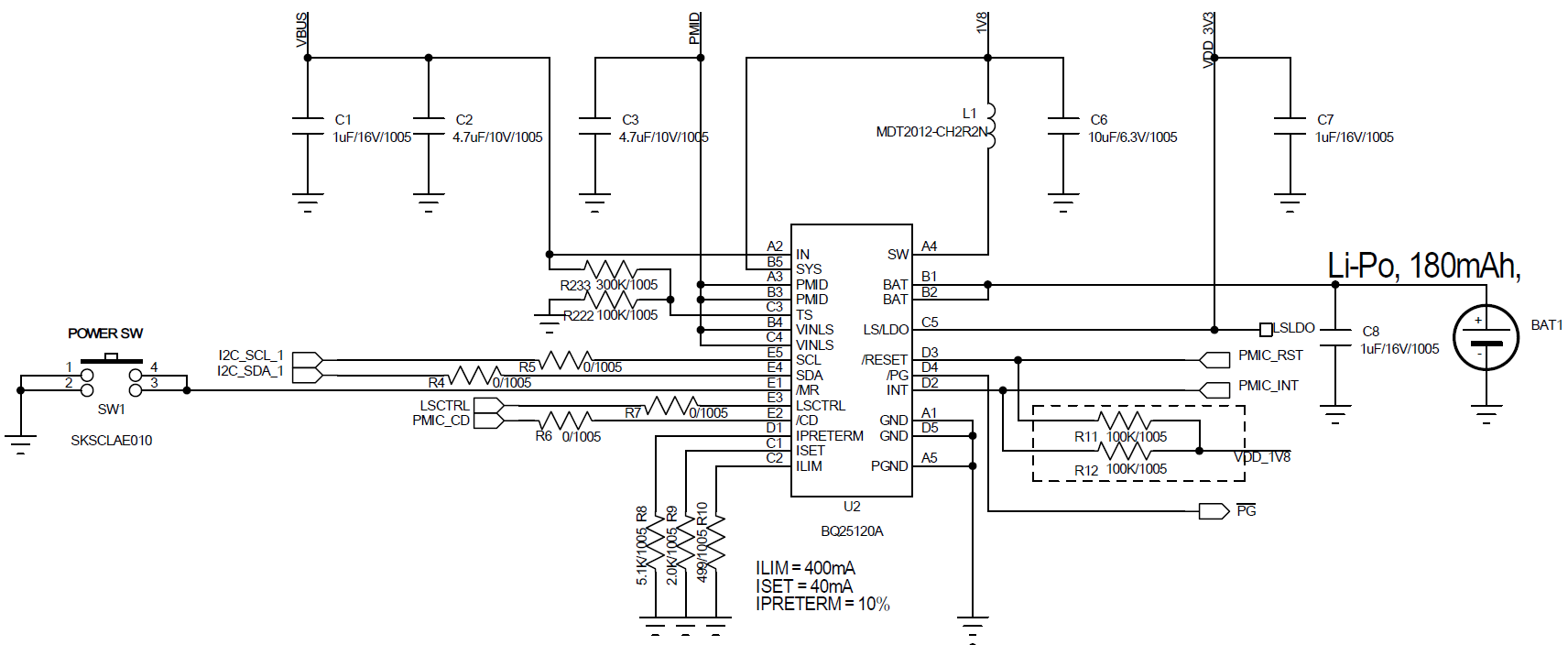
    我的电路图如上所示。
    1.您在电路图中发现了什么问题?

    2.除了所述的寄存器设置之外、我是否还需要其他寄存器设置?

    3.如果有一个连接到 MCU 的上拉电阻器,那么什么类型的连接会影响唤醒?

    4.请告诉我、即使按下 MR 按钮(低电平)或已连接 VIN、也不会从运输模式唤醒的情况。
    我将检查这些项目。

  • 请注意,本文内容源自机器翻译,可能存在语法或其它翻译错误,仅供参考。如需获取准确内容,请参阅链接中的英语原文或自行翻译。
    Sunbae,

    我在原理图上没有发现任何问题。 看起来不错。

    /CD 引脚为高电平吗? 您需要/CD 引脚为高电平才能进入运输模式

    对于唤醒、/MR 低电平就足够了。 您是否使用真实电池进行测试?

    此外、如果可能、请获取 VIN/MR/PMID 图。

    谢谢、
    gautham