This thread has been locked.

If you have a related question, please click the "Ask a related question" button in the top right corner. The newly created question will be automatically linked to this question.

[参考译文] TINA/Spice/LM5160:反相直流/直流转换器

Guru**** 2496595 points
Other Parts Discussed in Thread: TINA-TI, LM5160

请注意,本文内容源自机器翻译,可能存在语法或其它翻译错误,仅供参考。如需获取准确内容,请参阅链接中的英语原文或自行翻译。

https://e2e.ti.com/support/power-management-group/power-management/f/power-management-forum/723952/tina-spice-lm5160-inverting-dc-dc-converter

器件型号:LM5160
主题中讨论的其他器件:TINA-TI

工具/软件:TINA-TI 或 Spice 模型

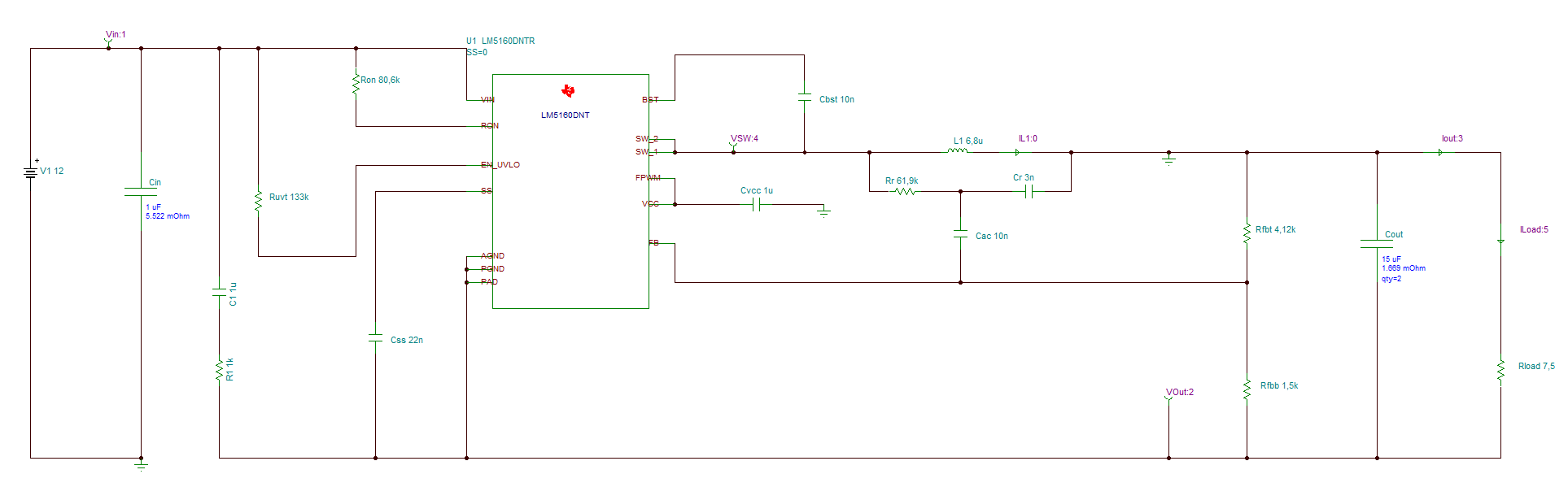
LM5160模型是否支持 反相降压/升压转换器? 我尝试对下面的电路进行仿真、采用常规降压设计、但结果没有太大意义。 电路错误还是模型不支持它?

  • 请注意,本文内容源自机器翻译,可能存在语法或其它翻译错误,仅供参考。如需获取准确内容,请参阅链接中的英语原文或自行翻译。
    较旧、

    请共享 TINA 文件、我将进行介绍。

    谢谢、
    Sam
  • 请注意,本文内容源自机器翻译,可能存在语法或其它翻译错误,仅供参考。如需获取准确内容,请参阅链接中的英语原文或自行翻译。
    较旧、

    我已经研究过这一点、但我不相信该模型支持反相降压/升压。 某些器件上的某些型号特别表示支持反相降压/升压、但该器件没有这些型号之一。

    通常情况下、降压模型会在 sim IC 内部建立连接、以 GND 为基准、而不是 IC 的 GND 引脚。 因此、这意味着如果将 GND 引脚设置为 GND 以外的值、IC 中的基准仍将以外部 GND 为基准。

    如果您需要对此进行仿真、您可以尝试发布到建模论坛、也可以获取 EVM 并进行修改以符合您的规格。

    Sam
  • 请注意,本文内容源自机器翻译,可能存在语法或其它翻译错误,仅供参考。如需获取准确内容,请参阅链接中的英语原文或自行翻译。

    您好、Sam、

    我怀疑这款器件没有反相模型、我只是想确认一下。

    无论如何都谢谢。

    BR。

    较旧。