This thread has been locked.

If you have a related question, please click the "Ask a related question" button in the top right corner. The newly created question will be automatically linked to this question.

[参考译文] LM5022:PMP7764 TI 参考设计问题

Guru**** 2611705 points


请注意,本文内容源自机器翻译,可能存在语法或其它翻译错误,仅供参考。如需获取准确内容,请参阅链接中的英语原文或自行翻译。

https://e2e.ti.com/support/power-management-group/power-management/f/power-management-forum/682485/lm5022-pmp7764-ti-reference-design-question

器件型号:LM5022

尊敬的 TI 专家:

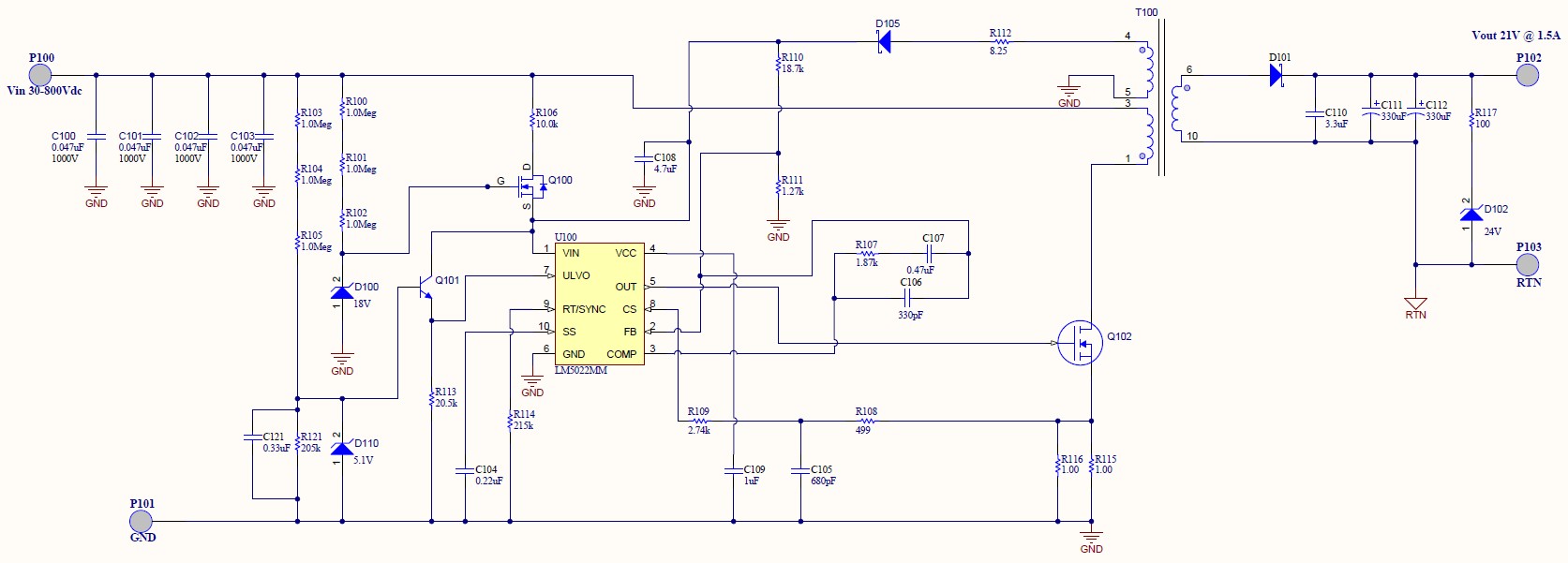
您能不能这么善良、请告诉我、如果 PMP7764 TI 参考设计中 R116电阻器的功能是什么:

  • 请注意,本文内容源自机器翻译,可能存在语法或其它翻译错误,仅供参考。如需获取准确内容,请参阅链接中的英语原文或自行翻译。
    我的理解是、该电阻器会向 CS 添加一些直流偏置、因此有助于在输入电压增大时平衡峰值功率。
  • 请注意,本文内容源自机器翻译,可能存在语法或其它翻译错误,仅供参考。如需获取准确内容,请参阅链接中的英语原文或自行翻译。

    您好、Youhao、

    感谢您的重播、但这只是您对应用的理解、还是确实如此?
    您能否更详细地解释一下我如何计算所需的电阻器值?
    如何计算电阻值? 输入电压和开关电流之间是否存在任何已定义的相关性?

    TI 还有其他参考设计- NSC1024 (美国国家半导体的旧命名法)-非常相似、但没有该电阻器???

    您能否告诉我为什么一个参考设计具有此功能、而另一个参考设计没有?

    感谢您的支持!
    度过了愉快的周末:)

    此致、
    Tomasz

  • 请注意,本文内容源自机器翻译,可能存在语法或其它翻译错误,仅供参考。如需获取准确内容,请参阅链接中的英语原文或自行翻译。
    Tomasz、您好!
    在过去几天里、我一直在尝试挖掘变压器信息、但我找不到它。 GCI 的网站上也未列出该信息。 我已向 GCI 发送电子邮件咨询、但尚未回复。 您是否还可以使用 GCI 进行检查? 如果得到答案、我会告诉您。 现在可以关闭此帖子吗?

    谢谢、
    Youhao
  • 请注意,本文内容源自机器翻译,可能存在语法或其它翻译错误,仅供参考。如需获取准确内容,请参阅链接中的英语原文或自行翻译。
    您好、Tomasz、

    这是 GCI 的回复:变压器匝数比为1:0.125。 变压器 p/n G095028LF。

    希望这对您有所帮助。

    谢谢、
    Youhao
  • 请注意,本文内容源自机器翻译,可能存在语法或其它翻译错误,仅供参考。如需获取准确内容,请参阅链接中的英语原文或自行翻译。
    您好、Youhao、

    谢谢:)变压器的每个参数都很有用。
    变压器 p/n G095028LF 已知并已包含在 TI 参考设计 BOM 中、但我在 CGI 网页上找不到它...
    第二个非常重要的信息是初级侧电感。 你能问 CGI 这个问题吗?

    谢谢、
    Tomasz
  • 请注意,本文内容源自机器翻译,可能存在语法或其它翻译错误,仅供参考。如需获取准确内容,请参阅链接中的英语原文或自行翻译。
    您好、Youhao、有没有关于变压器的消息? 您是否能够从 CGI 获得更多信息?
  • 请注意,本文内容源自机器翻译,可能存在语法或其它翻译错误,仅供参考。如需获取准确内容,请参阅链接中的英语原文或自行翻译。
    其他人可以告诉我什么是 R116电阻器以及如何计算正确的值... ??? Tomasz
  • 请注意,本文内容源自机器翻译,可能存在语法或其它翻译错误,仅供参考。如需获取准确内容,请参阅链接中的英语原文或自行翻译。

    有关变压器的先前博文的答案: (1-3)的绕组电感为3mH +/- 12%。  泄漏50uH。  

    关于您的 R116问题、可在以下分析中查看其目的。  假设 Lm 为电感、Fsw 为开关频率、k 为变压器匝数比、k 为负载电流 IO。  然后 、给定 Vin 下的占空比为:

    D = Vo /(Vo+Vin/k)

    初级绕组中的变压器峰值电流为:

    IPK = IO/[k x (1-D)]+ Vin x D/(2 x Fsw x Lm)

    因此、峰值电流限制(IPK)跳闸、负载电流为

    Iomax =[ IPK - Vin x D/(2 x FSW x Lm)] x k x (1-D)

    触发峰值电流限制时的负载功率:

    Pomax = Vo x Iomax

    将 IO 和 D 代入上述公式、您可以发现 Pomax 将随 Vin 增大。  为了防止 Pomax 过大、当 Vin 增大时应降低 IPK。  实现此目的的简单方法是使用 R116。

    如前所述、R116引入直流偏置电压来调节峰值电流限值: VIN x (R108+R109)/(R108+R109+R116)到 VCC、叠加到 CS 电流信号 IPK x R115。   输入电压越高、直流偏置越大、从而有效降低通过 R115允许的实际峰值电流 IPK。   

    大致上、有效峰值限制将变为(转换为感测电压):

    IPK x R115 = 0.5V -输入电压 x (R108+R109)/(R108+R109+R116)- 45uA x (2k + R108 + R109) x D

    其中45uA 是 内部斜率补偿电流、2k 电阻也是内部电阻。

    您可以看到、当 Vin 增大时、使用 R116可防止过载过载。  算出数学运算、您可以找到所需的合适 R116。

    希望这能澄清。

  • 请注意,本文内容源自机器翻译,可能存在语法或其它翻译错误,仅供参考。如需获取准确内容,请参阅链接中的英语原文或自行翻译。
    您好、Youhao、

    谢谢! 这听起来是绝对合理的。
    对于固定频率反激式、初级电感看起来相当高... 可能是 CCM 1。
    我的目标是在 DCM 中将 FF 反激式器件驱动得更深、但我也会尝试使用初级电感来发挥作用。

    再次感谢您!
    Tomasz