This thread has been locked.

If you have a related question, please click the "Ask a related question" button in the top right corner. The newly created question will be automatically linked to this question.

[参考译文] TLC59581:TLC59581问题

Guru**** 2589300 points
Other Parts Discussed in Thread: TLC59581, TIDA-00161

请注意,本文内容源自机器翻译,可能存在语法或其它翻译错误,仅供参考。如需获取准确内容,请参阅链接中的英语原文或自行翻译。

https://e2e.ti.com/support/power-management-group/power-management/f/power-management-forum/684035/tlc59581-tlc59581-question

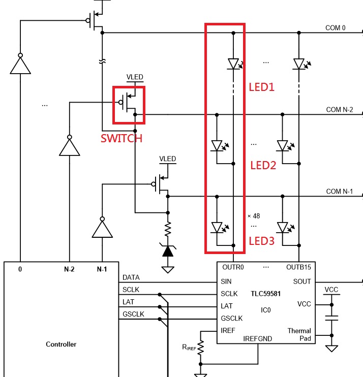
器件型号:TLC59581
主题中讨论的其他器件: TIDA-00161

从 TLC59581经过预处理的文件中、

参考文件的工作频率是多少?

切换零件零件号或规格链接?

LED 1/LED 2/LED 3可以设置不同的电流?

谢谢、致以诚挚的问候

苏杰明

  • 请注意,本文内容源自机器翻译,可能存在语法或其它翻译错误,仅供参考。如需获取准确内容,请参阅链接中的英语原文或自行翻译。
    大家好、James、

    我建议您查看应用手册:
    www.ti.com/.../slva744.pdf

    有一个 TI 参考设计(TIDA-00161)供您参考。

    如果您只想更改 LED 1/LED 2/LED 3电流、但要保持其他 LED 不变、则没有方法可以这样做。

    但是、如果其他 LED 或其他相同颜色的 LED 电流也可以更改、则可以在打开此 COM 之前使用 BC 或 CC 来调节电流。

    通常、如果您需要更改 LED 1/LED 2/LED 3的亮度、更改灰度是更好的方法。

    如果您认为这可以回答您的问题、请帮助您单击"解决"。

    谢谢。
    此致、
    Kenneth