请注意,本文内容源自机器翻译,可能存在语法或其它翻译错误,仅供参考。如需获取准确内容,请参阅链接中的英语原文或自行翻译。
器件型号:LM5088 工具/软件:WEBENCH设计工具
您好!
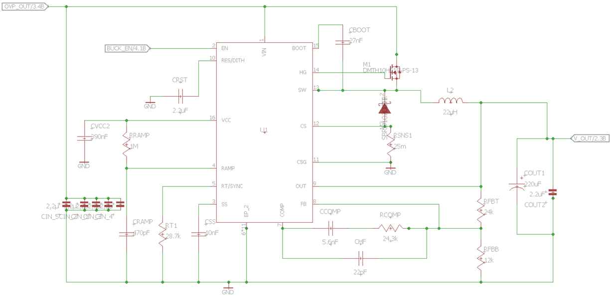
我使用 Webench 设计了一个直流/直流降压转换器、可在最大3A 电流下提供3.6V 输出。 在转换器的输出端和输入端出现巨大峰值时、我遇到了问题。
随着负载上升和/或输入电压上升、这些峰值变得越来越高。 我想问题是布局布线造成的寄生电感? 在这里、您可以看到输入电压(黄色)输出电压(绿色)和开关节点(绿色)。 我还发现开关节点的高电平与输入电压不相同?
下面是完整的远程信息处理和布局:
我希望有人能向我解释这一点。
非常感谢。

