请注意,本文内容源自机器翻译,可能存在语法或其它翻译错误,仅供参考。如需获取准确内容,请参阅链接中的英语原文或自行翻译。
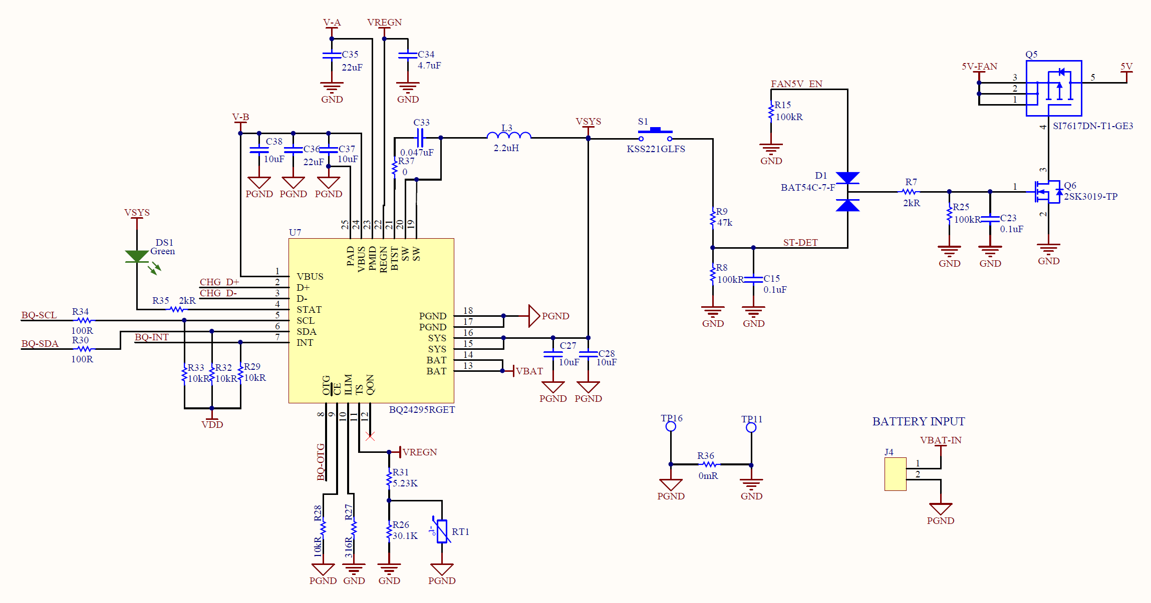
器件型号:BQ24295 我按照数据表中的建议/规格布置了充电控制器芯片。 不过、我遇到了故障、STAT 引脚在1Hz 间隔从低电平切换到高电平就证明了这一点。 我读取故障寄存器、它报告0x02故障、这是一个冷温度故障。 芯片肯定不在低温范围内、因为它位于我的办公桌上、位于76度的办公室中。 我尝试将 REG06[3:2]设置为11以禁用温度检查、但它仍然抛出0x02故障。 有什么想法、可能会发生什么情况?