This thread has been locked.

If you have a related question, please click the "Ask a related question" button in the top right corner. The newly created question will be automatically linked to this question.

[参考译文] LMR14006:降低启动斜坡速率

Guru**** 2522770 points
Other Parts Discussed in Thread: LMR14006

请注意,本文内容源自机器翻译,可能存在语法或其它翻译错误,仅供参考。如需获取准确内容,请参阅链接中的英语原文或自行翻译。

https://e2e.ti.com/support/power-management-group/power-management/f/power-management-forum/669131/lmr14006-lowering-startup-ramp-rate

器件型号:LMR14006

您好!

为了使 Vout 启动速度比固定速率慢(不会延迟、但会降低 dV/dT)、我想知道顶部电阻器 R1是否可以由 PFET 和电容器分流、以便 PFET 在电容器充电时导通100ms、 然后、PFET 通过 PFET 栅极上的 RC 网络关闭(并断开电容)?

想法是保持 FB 电平尽可能高一段时间,然后将电压降低到标称调节点。

我担心的风险是进入调节环路的纹波增加、但我希望您可以评估这是否是一种安全的方法。

Vout 的质量不如启动期间的斜升速率那么重要。

期待您的回答。

B.R M.A.M

  • 请注意,本文内容源自机器翻译,可能存在语法或其它翻译错误,仅供参考。如需获取准确内容,请参阅链接中的英语原文或自行翻译。

    FB 输入非常敏感。  因此、该节点上的任何额外电路都可以

    可能会扰乱稳压。  在这方面悬挂任何东西都不是一个好主意

    输入。  我们不能推荐这个想法。

  • 请注意,本文内容源自机器翻译,可能存在语法或其它翻译错误,仅供参考。如需获取准确内容,请参阅链接中的英语原文或自行翻译。

    您好!

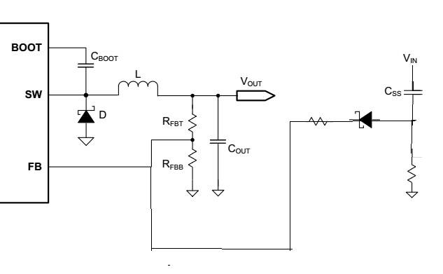
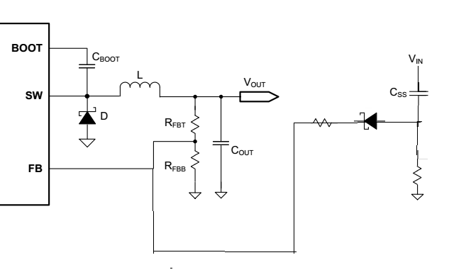
    请尝试在以下电路中延长 LMR14006的软启动时间

  • 请注意,本文内容源自机器翻译,可能存在语法或其它翻译错误,仅供参考。如需获取准确内容,请参阅链接中的英语原文或自行翻译。
    尊敬的 Andy:
    我无法看到您的以下电路。
  • 请注意,本文内容源自机器翻译,可能存在语法或其它翻译错误,仅供参考。如需获取准确内容,请参阅链接中的英语原文或自行翻译。