This thread has been locked.

If you have a related question, please click the "Ask a related question" button in the top right corner. The newly created question will be automatically linked to this question.

[参考译文] TLC59116:TLC59116

Guru**** 2589280 points
Other Parts Discussed in Thread: TLC59116

请注意,本文内容源自机器翻译,可能存在语法或其它翻译错误,仅供参考。如需获取准确内容,请参阅链接中的英语原文或自行翻译。

https://e2e.ti.com/support/power-management-group/power-management/f/power-management-forum/668578/tlc59116-tlc59116

器件型号:TLC59116

您好!  

我使用 TLC59116 LED 驱动器、我想使用寄存器 GPRPWM 驱动组引脚(例如引脚0、1、2和3)、我在该寄存器中写入值、但我的 LED 不亮。 有人能帮我解决这个问题吗?

此致、

Nikola

  • 请注意,本文内容源自机器翻译,可能存在语法或其它翻译错误,仅供参考。如需获取准确内容,请参阅链接中的英语原文或自行翻译。

    您好、Nikola-San、

    您是否会在该主题中发布原理图和寄存器序列?

    谢谢!

    夏季

  • 请注意,本文内容源自机器翻译,可能存在语法或其它翻译错误,仅供参考。如需获取准确内容,请参阅链接中的英语原文或自行翻译。

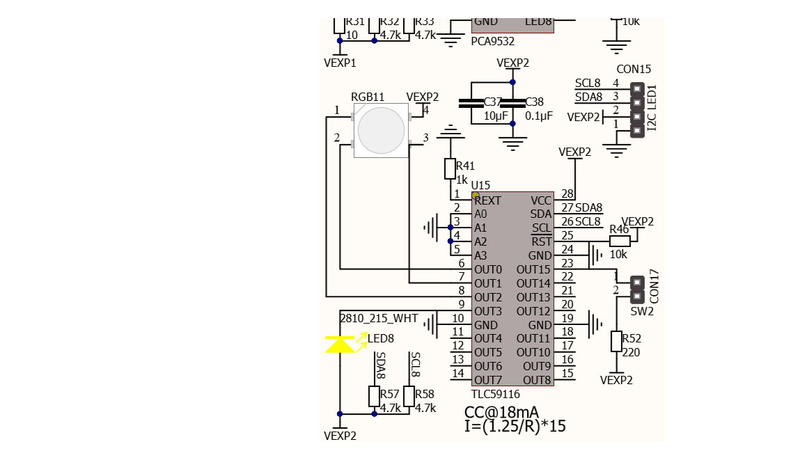
    这是我的此器件原理图。 我的 I2C 接口工作得非常好。 当我在寄存器 GRPPWM 中写入相同的值时、我读取的值与我写入的值相同。 但我的组 LED 不起作用。  我在数据表中没有看到有必要使用另一个寄存器。

    这是我的原理图:

    谢谢

      

  • 请注意,本文内容源自机器翻译,可能存在语法或其它翻译错误,仅供参考。如需获取准确内容,请参阅链接中的英语原文或自行翻译。

    您好、Nikola、

          您会尝试使用附件示例代码吗?

    谢谢!

    夏季

    e2e.ti.com/.../TLC59116.he2e.ti.com/.../TLC59116.c

  • 请注意,本文内容源自机器翻译,可能存在语法或其它翻译错误,仅供参考。如需获取准确内容,请参阅链接中的英语原文或自行翻译。
    您好!
    感谢您努力解决我的问题。 我从源文件中应用了相同的配置、用于寄存器 MODE1、Mode2、GRPWM 和 LEDOUTx (x =(0、3))、但我的组亮度功能仍然不起作用。
    谢谢、
    Nikola
  • 请注意,本文内容源自机器翻译,可能存在语法或其它翻译错误,仅供参考。如需获取准确内容,请参阅链接中的英语原文或自行翻译。

    您好、Nikola、

      您能否发布所有寄存器值以进行双确认?

    谢谢!

    夏季