This thread has been locked.

If you have a related question, please click the "Ask a related question" button in the top right corner. The newly created question will be automatically linked to this question.

[参考译文] TPS63070:TPs63070输出电压错误

Guru**** 2545100 points
Other Parts Discussed in Thread: TPS63070

请注意,本文内容源自机器翻译,可能存在语法或其它翻译错误,仅供参考。如需获取准确内容,请参阅链接中的英语原文或自行翻译。

https://e2e.ti.com/support/power-management-group/power-management/f/power-management-forum/730714/tps63070-tps63070-wrong-output-voltage

器件型号:TPS63070

你(们)好

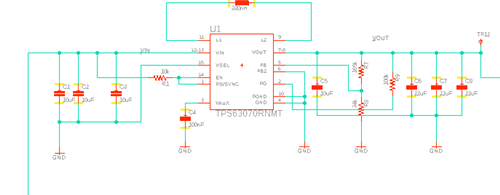
我使用的是 TPS63070降压/升压稳压器、我想在 TP12获得4.7V 输出、但我得到的是11.5V、这是错误的、不知道原因。 (输入电压约为5.8V、但可能在4.7 -6.5之间变化)

基于数据表 R1=R2 (Vo/Vref-1)=> R1=34k (4.7/0.8-1)=> R1=165K、R2=34K

有人能告诉我为什么? 5.8v => FB = 1.9 => Vreg => 11.5

电感 器 MLF2012DR33KT000  

  • 请注意,本文内容源自机器翻译,可能存在语法或其它翻译错误,仅供参考。如需获取准确内容,请参阅链接中的英语原文或自行翻译。
    添加 PG 的电压较低、因此出现了问题
  • 请注意,本文内容源自机器翻译,可能存在语法或其它翻译错误,仅供参考。如需获取准确内容,请参阅链接中的英语原文或自行翻译。
    Amir、您好!

    如果反馈电压为1.9V、则完全错误。 请重新发布原理图、因为它不易阅读。 此外、请详细检查 GND 连接、尤其是反馈电阻分压器的 GND 引脚。

    此致、
    Brigitte
  • 请注意,本文内容源自机器翻译,可能存在语法或其它翻译错误,仅供参考。如需获取准确内容,请参阅链接中的英语原文或自行翻译。

    您好!

    我 已在 pdf 中附上原理图和 PCB。 我还仔细检查所有接地、一切正常。

    分压器也在工作、因为11.5*34k/(34k+165k)= 1.965。

    如前所述,PG (电源正常)较低。

    谢谢你

    e2e.ti.com/.../6505.schematic.pdf

    e2e.ti.com/.../2133.pcb.pdf

  • 请注意,本文内容源自机器翻译,可能存在语法或其它翻译错误,仅供参考。如需获取准确内容,请参阅链接中的英语原文或自行翻译。
    Amir、您好!

    非常感谢您提供的原理图和布局。

    在原理图中、您显示了330nH 电感器。 建议在此设计中至少使用一个1uH 电感器。
    如果您将电感器更换为1uH 或1.5uH 电感器、请检查会发生什么情况。 转换器可能会不稳定的电感器值如此小。

    如果可能、请使用示波器测量开关节点和输出电压。

    在连接的布局中、平面未被淹没、对吗? 您对平面使用的热性能极低、如果可能、请增大热性能的宽度以实现更好的布局、最好不要使用热性能、而是直接浸没。 通常不再需要热性能、因为焊接几乎总是在加热整个电路板的回流炉中进行。

    此致、
    Brigitte
  • 请注意,本文内容源自机器翻译,可能存在语法或其它翻译错误,仅供参考。如需获取准确内容,请参阅链接中的英语原文或自行翻译。

    您好、Brigitte、

    正如数据表中提到的那样、平面会被淹没、在下一批中、我将移除热性能并一直泛洪。 我甚至将电感器更改为推荐的器件、但仍获得11.5V 输出电压和1.9 FB 输出电压。

    经过数小时的故障排除后、我将10k 欧姆负载连接 到稳压器、从而将输出电压降低至5.15v、并将 FB 降低至0.6。 稳压器仅升高电压而不降低电压。 当 输入为4.7V 输出电压为5.28V => FB 582mV => PG =低电平时、下面是电感器 Lout 的范围

    输入电压

    输出电压

    什么可能导致 此问题? 原理图和尺寸是否正确? 10uF 电容器是否可以实现这一点。

    谢谢你  

  • 请注意,本文内容源自机器翻译,可能存在语法或其它翻译错误,仅供参考。如需获取准确内容,请参阅链接中的英语原文或自行翻译。
    Amir、您好!

    您指的是哪一个10uF 电容器? 我没有对这种行为的解释。 IC 是否可能损坏? 如果更换 IC 会发生什么情况?

    我不理解以下句子:
    经过数小时的故障排除后、我将10k 欧姆负载连接到稳压器、从而将输出电压降低至5.15v、并将 FB 降低至0.6。

    如果您希望在第一封邮件中提到的输出端具有4.7V 电压、并且电阻分压器工作正常、则在5.15V 输出电压下、FB 电压应为880mV、而不是600mV。 因此、会发生一些奇怪的情况。

    请使用其他 IC 进行检查!

    此致、
    Brigitte
  • 请注意,本文内容源自机器翻译,可能存在语法或其它翻译错误,仅供参考。如需获取准确内容,请参阅链接中的英语原文或自行翻译。

    您好、Brigitte、

    我更改了 IC、但仍然在 Vin 仅为5V 且 FB 为1.9时获得11.5V 输出电压。  

    我不知道会出现什么问题。 我认为  我发现了使用  TPS630701而不是 TPS63070的问题

    我订购了正确的器件、我将在收到正确的器件后立即更新您的器件。

    谢谢你

  • 请注意,本文内容源自机器翻译,可能存在语法或其它翻译错误,仅供参考。如需获取准确内容,请参阅链接中的英语原文或自行翻译。
    Amir、您好!

    如果您使用的是 TPS630701、则需要移除电阻分压器并将输出端直接连接到 FB 引脚、您可以在实际设计中尝试使用0欧姆电阻器。 那么您将在输出端获得5V 电压。
    TPS630701有一个内部电阻分压器、无需外部电阻分压器。

    如果您的输出需要4.7V 电压、则需要使用 TPS63070和已放置的电阻分压器。