This thread has been locked.

If you have a related question, please click the "Ask a related question" button in the top right corner. The newly created question will be automatically linked to this question.

[参考译文] BQ25606:奇怪的行为

Guru**** 2548630 points
Other Parts Discussed in Thread: BQ25606

请注意,本文内容源自机器翻译,可能存在语法或其它翻译错误,仅供参考。如需获取准确内容,请参阅链接中的英语原文或自行翻译。

https://e2e.ti.com/support/power-management-group/power-management/f/power-management-forum/743443/bq25606-strange-behaviour

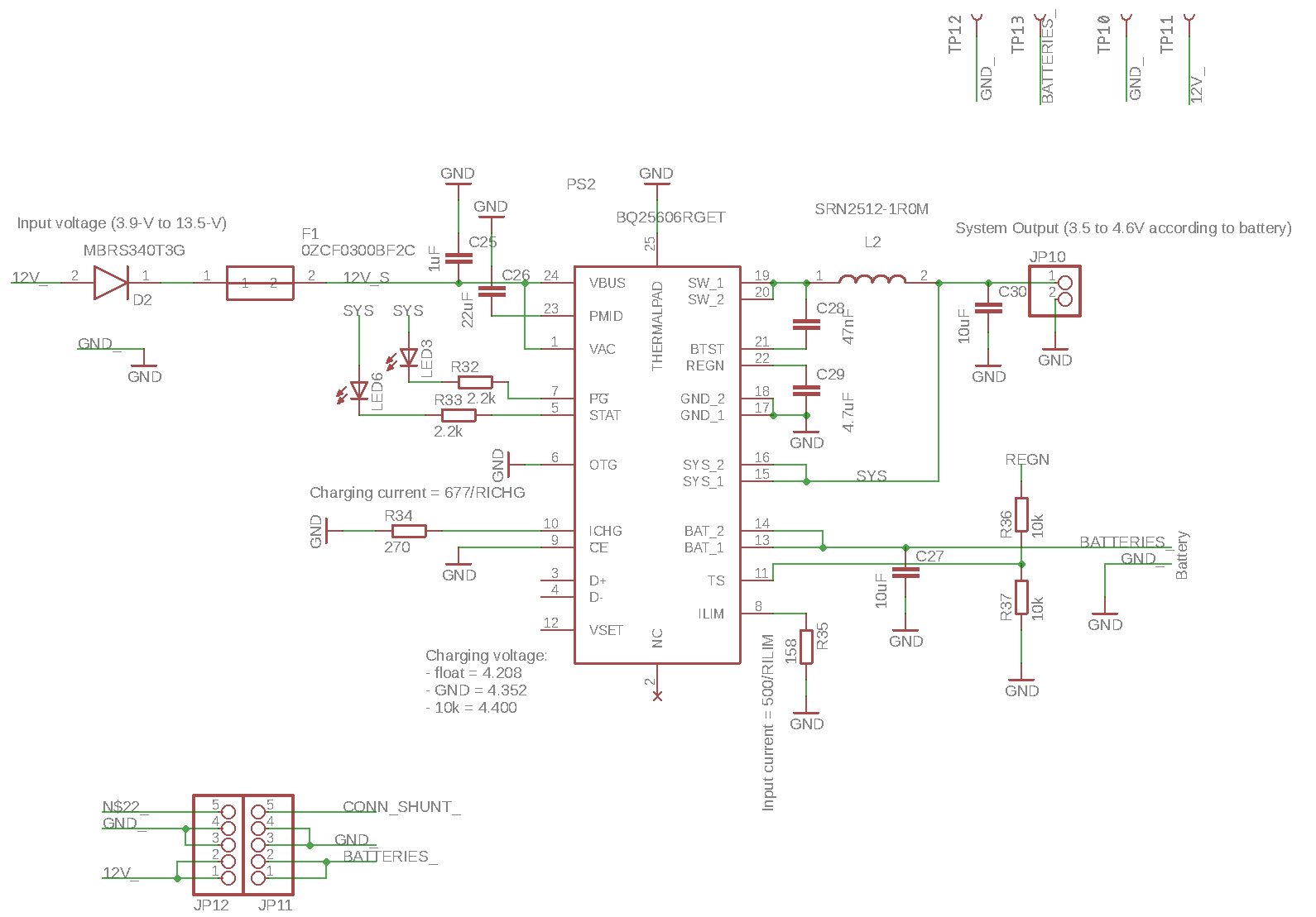
器件型号:BQ25606

您好!

我们在产品中集成了 bq25606 IC、正如此帖子所附原理图中所述、但我们遇到了一些问题。

具体而言、当电池断开连接时、一切看起来都正常、STAT LED 以1Hz 的频率闪烁、但当电池插入 PCB 上的电池座时、STAT LED 会开始随机闪烁、而不会出现特定的模式。 另一方面、如果将一个小电阻器从 IC 的 BAT 引脚串联到电池的正极、则 IC 开始对其充电、STAT LED 亮起。

我们的设计是否出了问题?  

谢谢、

Simone

  • 请注意,本文内容源自机器翻译,可能存在语法或其它翻译错误,仅供参考。如需获取准确内容,请参阅链接中的英语原文或自行翻译。
    您好、请检查 C27是否已连接到 BAT well? 必须将一个电容器连接到 BAT 引脚。
  • 请注意,本文内容源自机器翻译,可能存在语法或其它翻译错误,仅供参考。如需获取准确内容,请参阅链接中的英语原文或自行翻译。
    你(们)好
    是的、C27是一个10uF 电容器、并且在 BAT 引脚和 GND 之间连接良好
  • 请注意,本文内容源自机器翻译,可能存在语法或其它翻译错误,仅供参考。如需获取准确内容,请参阅链接中的英语原文或自行翻译。
    在原理图中、我找不到任何阻止充电的东西。 您的电池电压是多少、小电阻是多少? 您的输入电压是多少? 12V? 您需要在什么电流下充电? 您能否先连接电池、然后再插入 VBUS 适配器?
  • 请注意,本文内容源自机器翻译,可能存在语法或其它翻译错误,仅供参考。如需获取准确内容,请参阅链接中的英语原文或自行翻译。
    你(们)好
    电池的电压为3.45V、其内部电阻为26m Ω。 输入电压为12V、我想以3A 的电流为电池充电。
    我尝试先连接电池、然后插入 VBUS、再插入 VBUS、然后再连接电池、但没有区别。
  • 请注意,本文内容源自机器翻译,可能存在语法或其它翻译错误,仅供参考。如需获取准确内容,请参阅链接中的英语原文或自行翻译。
    您可以尝试降低充电电流吗? 从 ICHG 电阻器中、ICHG 不是3A。 您可以尝试降低输入电压吗? 您的电池容量是多少? 26m Ω 电阻非常低。 您添加的外部电阻器可能具有充电功能?
  • 请注意,本文内容源自机器翻译,可能存在语法或其它翻译错误,仅供参考。如需获取准确内容,请参阅链接中的英语原文或自行翻译。

    你(们)好

    我将无法在周六之前进行测试。 但是、电池容量为3000mAh。

    "您添加的外部电阻器可以充电吗?"

    这话什么意思?

    此外、我尝试在 IC 的 BAT 引脚和电池的正极之间连接一个0.3欧姆的电阻器、并且 IC 正在为电池充电。 这可能是什么? 如何解决此问题?

    谢谢、

    Simone

  • 请注意,本文内容源自机器翻译,可能存在语法或其它翻译错误,仅供参考。如需获取准确内容,请参阅链接中的英语原文或自行翻译。
    这听起来可能很明显、但 IC 和电池之间可能存在连接问题、该问题由0.3R 电阻桥接。 它可能是长/小迹线或不良连接器之类的东西、从而导致高电阻。 当充电开始时、IC 上的电压会从流过的电流快速上升、从而导致充电终止。 这可能会导致充电行为不稳定。 我会在充电开始时测量 BAT 引脚、并观察其电压是否超过您的充电终止电压。
  • 请注意,本文内容源自机器翻译,可能存在语法或其它翻译错误,仅供参考。如需获取准确内容,请参阅链接中的英语原文或自行翻译。
    我同意亚伦的分析。 检查 IC 的 BAT 引脚上的电压以及充电或未充电时的 BAT 电压。 您还可以测量从 IC 的 BAT 引脚到电池正极端子的电阻