Other Parts Discussed in Thread: EV2400
请注意,本文内容源自机器翻译,可能存在语法或其它翻译错误,仅供参考。如需获取准确内容,请参阅链接中的英语原文或自行翻译。
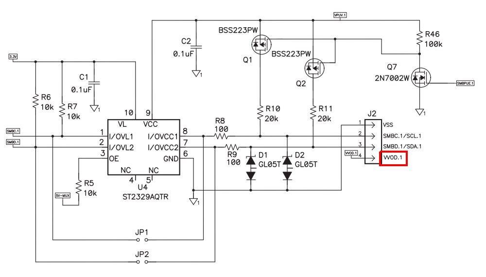
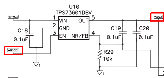
器件型号:EV2400 我希望在 EV2400上启用 VVOD.1、以便为 BMS 供电。
它被标记为"可选电压输出(未来扩展)"、针对这个的使能引脚被连接至 MSP430控制器的 P7.4 (引脚57)。 现在可以开箱即用? 否则、我需要焊接一根电缆、以便从其他位置为 VOUT1供电。
我想要启用 VVOD.1的输出:
IT 来源:
启用它的引脚:
有人可以提出建议吗?


