主题中讨论的其他器件:TL431、
您好:
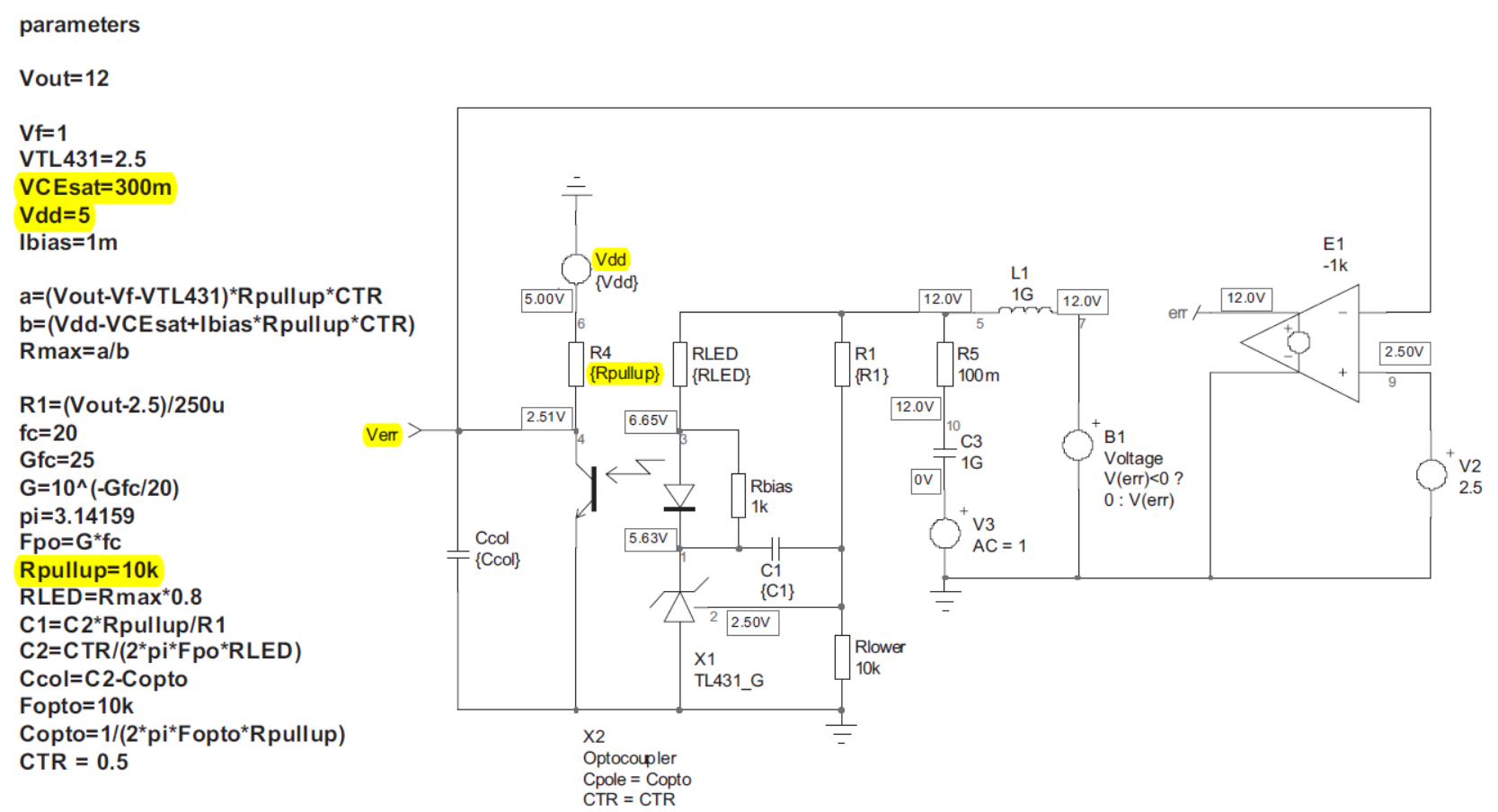
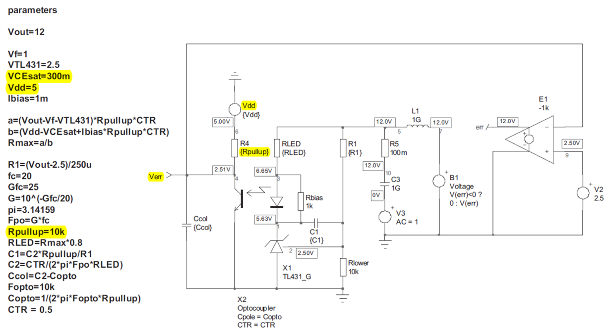
我将 UC2843Q 用于15W 反激式拓扑。
但是、最近我决定使用光电耦合和 TL431进行电压补偿。(我以前使用 FB 和 Comp 进行补偿)
以下是两种补偿方法。
如果我使用 2843、Comp 将与 Isense (Sawtooth)进行比较
如果我使用26800、我将光耦合信号放置在 FB 引脚中
1.如果使用2843,如何计算 Rpullup? 如果 TL431的 Vref 为2.5V、则 Vcomp 的值是多少?
如果 TL431的 Vref 高于2.5V、则光耦合器的电流会增加、 并且光耦合器的 IC 值是多少?
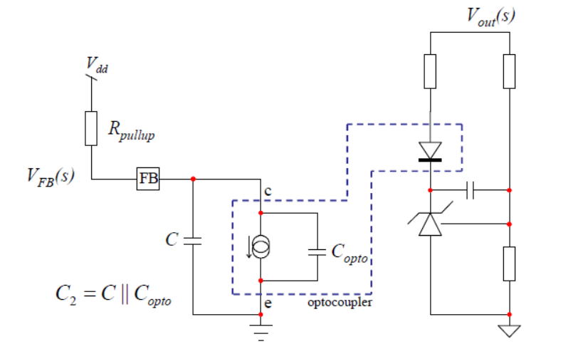
与下图类似(如果我使用2843、图中的 VFB 将连接到 COMP 引脚、而引脚 FB 将连接到接地)
TL431接地短路时、IC 的值是多少?
IC = CRT*IF?
2.



