This thread has been locked.

If you have a related question, please click the "Ask a related question" button in the top right corner. The newly created question will be automatically linked to this question.

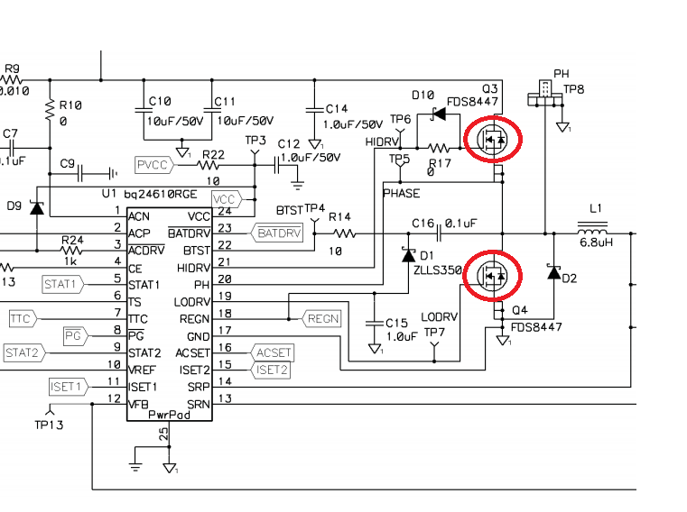
[参考译文] BQ24610:通过 BQ24610EVM 板,我想知道 Q3和 Q4 (MOSFET)的功能是什么?

Guru**** 2390735 points
Other Parts Discussed in Thread: BQ24610EVM
请注意,本文内容源自机器翻译,可能存在语法或其它翻译错误,仅供参考。如需获取准确内容,请参阅链接中的英语原文或自行翻译。

https://e2e.ti.com/support/power-management-group/power-management/f/power-management-forum/716389/bq24610-from-the-bq24610evm-board-i-want-to-know-what-is-the-function-of-q3-and-q4-mosfet

器件型号:BQ24610

您好!

 从 BQ24610EVM 电路板上,我想 知道 Q3和 Q4 (MOSFET)的功能是什么?

    

  • 请注意,本文内容源自机器翻译,可能存在语法或其它翻译错误,仅供参考。如需获取准确内容,请参阅链接中的英语原文或自行翻译。
    您好!

    Q3是降压转换器的高侧 FET (HSFET)、Q4是降压转换器的低侧 FET (LSFET)。 它们将适配器的输入电压降至所需的电池充电电压。

    此致、
    张安杰洛
    应用工程师|电池充电产品