主题中讨论的其他器件:LP8864-Q1
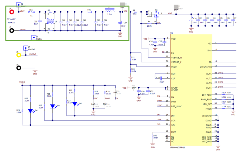
我正在将此设计实施到 LED 驱动器 PCBA 中。 我有评估板、下面是评估板原理图的一个片段。 以绿色括起来的部分是我无法理解的电路目的。 我假设它用于滤除不必要的噪声。 但它有多大的必要? 如果不需要、我不想向电路板添加额外的组件。

以下是具有 LP8864-Q1数据表中所需所有必要组件的参考电路。


请注意电路是如何从 Vin 开始的。
我计划在12V 连接到 J2的情况下尝试它、以查看它的工作效果以及是否有任何不必要的特性。 我的台式 PSU 是一个低成本开关模式单元、因此我假设它有点吵。
我想实现一个功率滤波器、使其能够通过各种辐射和传导 EMI 测试(各种 MIL-STD-465测试)。 但我目前不知道如何做到这一点。
如果能帮助我了解前端滤波器部分的功能和/或帮助创建 EMI 滤波器、将会非常有帮助。
非常感谢!

