This thread has been locked.

If you have a related question, please click the "Ask a related question" button in the top right corner. The newly created question will be automatically linked to this question.

[参考译文] LM27403:环路滤波器设计-不稳定性

Guru**** 2501815 points
Other Parts Discussed in Thread: LM27403, LM27403EVM

请注意,本文内容源自机器翻译,可能存在语法或其它翻译错误,仅供参考。如需获取准确内容,请参阅链接中的英语原文或自行翻译。

https://e2e.ti.com/support/power-management-group/power-management/f/power-management-forum/1186553/lm27403-loop-filter-design---instability

器件型号:LM27403

我看到 LM27403设计在较低温度下不稳定。  这似乎来自补偿环路滤波器组件选择。  在 机柜外的-40C 至55C 工作环境温度范围内、使用此稳压器的90%设备都可以正常工作。

当我将交叉频率从46kHz 移动到100kHz 时、不稳定性会变差。

数据表中的值

  • 该°的目标为50°至70 Ω、这被视为理想值。
  • 环路交叉频率通常在开关频率的十分之一到五分之一之间进行选择。

当 fsw=700kHz 且值(100kHz)介于70kHz 和140kHz 之间时、应该会更好。  相补角为60度、介于50和70之间。

和当前设计的一样

根据数据表的建议、我将交叉频率更改为接近100kHz、介于 Fsw 的10%和20%之间

拨入此号码的最佳方式是什么?

TIA

John Fagerlund

  • 请注意,本文内容源自机器翻译,可能存在语法或其它翻译错误,仅供参考。如需获取准确内容,请参阅链接中的英语原文或自行翻译。

    您是否在低温和室温下对波特图进行了频率响应测量?   

    输出的 L 和 C 是什么、或者具有反馈补偿的原理图是什么。   在低温下、输出端的 C 可能会改变较低的电容、并将交叉频率推高、从而导致相位裕度降低。   

    如果您可以共享原理图、我可以查看

  • 请注意,本文内容源自机器翻译,可能存在语法或其它翻译错误,仅供参考。如需获取准确内容,请参阅链接中的英语原文或自行翻译。

    尊敬的 David:

    除电子表格工具提供的数据外、我没有其他波特图。  我们为 SoC 的内核电压轨使用0.9V、当电源变得不稳定时、SoC 会崩溃。

    请告诉我这是否可读。  总容性负载(Cout)为2730uF。

    在比较环路补偿滤波器的计算值时、Webench 和电子表格工具存在很大差异。

    谢谢、

    -j

  • 请注意,本文内容源自机器翻译,可能存在语法或其它翻译错误,仅供参考。如需获取准确内容,请参阅链接中的英语原文或自行翻译。

    LM27403是电压模式控制。    误差放大器和补偿组件设置极点和零点、以补偿 LC 输出滤波器的双极点和输出电容器的零点。   

    webench 设计使用的输出电容低于您的原理图中显示的2x100uF 和470uF 或假设在 SoC 附近包含非板载电容器的2730uF。

    我假设 Cout ESR 很低、零点频率很高。   但470uF 确实具有 ESR。   如果有多个470uF 的工作表、则应将 ESR 包含在环路计算中。     

    我会将转换器补偿为较低的交叉频率。   如果补偿更高的频率、如果电容器从直流偏置降额并且温度大于假定的值或 ESR 更大、则穿越频率将更高、相位裕度将更低。  

    我将在室温下使用反馈环路中的10欧姆电阻在频率响应分析器上测试过环、并验证到 Excel 工作表。  

     使用 LM27403、可以通过将补偿和功率级频率响应注入10 Ω 并将其中一个 FRA 输入置于 COMP 引脚上来单独检查补偿和功率级频率响应。   

    此外、请查看电容器的温度和直流电压降额。   

    PCB 布局会影响性能。  如果您有 PCB 布局图、您可以共享该图、我可以查看该图。

  • 请注意,本文内容源自机器翻译,可能存在语法或其它翻译错误,仅供参考。如需获取准确内容,请参阅链接中的英语原文或自行翻译。

    0.9V 电源轨上的大多数电容器是 ESR 极低的 MLCC X5R。  我在电子表格工具中使用了1m Ω。  我应该使用较低的值吗?

    如何发送布局图像?  简单的屏幕截图?

    您能否给我发送一张图、其中显示了使用 FRA 的测试设置?

    谢谢、

    -j

  • 请注意,本文内容源自机器翻译,可能存在语法或其它翻译错误,仅供参考。如需获取准确内容,请参阅链接中的英语原文或自行翻译。

    SoC 原理图上的所有陶瓷电容器都具有低 ESR。   1电子表格中的 Mohm 可能太高或可能会解释不稳定。

    如果在假设 ESR 为1Mohm 且电容器为2730uF 的情况下选择补偿、则 ESR 零点为58kHz 并提供相位升压。

    如果应用中的有效 ESR 较低、 则假定补偿保持不变、零频率将不会提供稳定所需的相位升压。  

    测量频率响应将有助于验证。

    随附 FRA 仪器的应用手册

    第1页的图像测试整体环路传递函数 Ch2/Ch1

    https://www.omicron-lab.com/fileadmin/assets/Bode_100/ApplicationNotes/DC_DC_Stability/App_Note_DC_DC_Stability_V3_3.pdf

    将 Ch2移到 COMP 引脚并绘制 CH2/CH1的响应将显示补偿频率响应、绘制 CH1/Ch2将显示功率级频率响应。   将 CH2 FRA 添加到 COMP 可能会由于负载而影响响应、因此、留下来将测量整个环路并与 Excel 进行比较。  

    接受朋友的请求并通过电子邮件向我发送文件或图片、如果 不担心机密性、您也可以在此处发布图片。  

  • 请注意,本文内容源自机器翻译,可能存在语法或其它翻译错误,仅供参考。如需获取准确内容,请参阅链接中的英语原文或自行翻译。

    尊敬的 David:

    在我们为测量值组装测试设备时、您是否有任何建议使用的 Cout ESR 值(基于极低的值)?  PCB 电源平面的阻抗和电容的分布性质是否起作用?

    谢谢、

    -j  

  • 请注意,本文内容源自机器翻译,可能存在语法或其它翻译错误,仅供参考。如需获取准确内容,请参阅链接中的英语原文或自行翻译。

    输出电容的零频率位置为 fzero= 1/(2pi*Co*Resr), 因此等效值

    理想情况下需要 VCC0V9网络的阻抗。  

    但我认为我们可以假设 ESR 为零 或 ESR 太低、频率补偿不依赖于零来获得稳定性。

    应估算陶瓷电容器的有效电容、而不是假设标签上的标称值。  

    Murata 具有一个称为 simSURF 的工具、该工具根据直流偏置来降低电容、并绘制 ESR 与频率间的关系图。  

    https://ds.murata.co.jp/simsurfing/mlcc.html?reqtype=open_parts&partnumbers=%5B%22GRM32ER60E337ME05#

    ~2700uF 的大 Cout 和1m Ω 的 ESR、零点频率 为58kHz、可在环路中提供相位升压。

     两个100uF 电容器附近的470uF 电容器可能具有8至10m Ω 的 ESR。 查看470uF 数据表。   

    一些 SoC 供应商提供 Excel 中的 PDN 计算器来提供阻抗与频率间的关系

    与 http://app.pdntool.com/类似 、一些 PCB 布局工具也可以提取电路网络。

    如果问题是稳定性、则计算器中假定的问题将关闭。   

    如果有效 Cout 低于假定值、则双极点将更高、相位裕度将太低。

    如果 ESR 较低、但假定为较高、如上所述、相位裕度将过低。  

     假设 COUT 较低(即1/2)且无 ESR、并使用不同的环路元件进行补偿

    将提供一个用于故障排除的稳定环路。

    如果不稳定因素持续存在且功率级频率响应符合预期、则可能不是控制环路问题。  

  • 请注意,本文内容源自机器翻译,可能存在语法或其它翻译错误,仅供参考。如需获取准确内容,请参阅链接中的英语原文或自行翻译。

    嗨、David、

    如果假定并联 ESR 为0、那么这对等式有什么影响? 我可以简单地删除 RC2和 CC3吗?

    数据表中的值  

      

    查看100uF X5R 6.3V MLCC、在偏置电压和低温下不需要降额。  47uF 具有相似的温度和直流偏置规格。

    谢谢、

    -j

  • 请注意,本文内容源自机器翻译,可能存在语法或其它翻译错误,仅供参考。如需获取准确内容,请参阅链接中的英语原文或自行翻译。

    您好、John、  

    David 今天离开、 明天回来  

    如果 ESR 过低,输出电容的零点频率位置将被推到远点,对稳定性没有影响。  

    从所示的图中可以看出、VDC 降额小于10%。  

    谢谢!  

    Tahar

  • 请注意,本文内容源自机器翻译,可能存在语法或其它翻译错误,仅供参考。如需获取准确内容,请参阅链接中的英语原文或自行翻译。

    我将再次提出这个问题。   "如果假定并联 ESR 为0、那么这对等式有什么影响? 我可以简单地删除 RC2和 CC3吗?"

    Webench 是否是生成组件值的首选工具?

    谢谢、

    -j

  • 请注意,本文内容源自机器翻译,可能存在语法或其它翻译错误,仅供参考。如需获取准确内容,请参阅链接中的英语原文或自行翻译。

    如果 ESR 非常低、则补偿等于或接近 FSW/2的 WP1。  

  • 请注意,本文内容源自机器翻译,可能存在语法或其它翻译错误,仅供参考。如需获取准确内容,请参阅链接中的英语原文或自行翻译。

    尊敬的 David:

    我再次使用 Webench 根据0.9V、2730uF Co、FSW 700kHz、L 120uH、25A 生成组件值。  报告指出、我应该具有42.73度的相位裕度和72.42kHz 的交叉频率。   这些新值与我在2020年在 Kristoffer Flores 的帮助下首次生成设计时不同。  我在设计中使用了新值、系统从 Linux 启动、然后崩溃、现在情况更糟。  

    Q1:Webench 是否是生成组件值的首选工具?

    问题2:根据我的设计中的 MLCC 数量、您是否同意 ESR 将非常低?

    Q3:我是否需要对 Webench 输入进行其他调整?

    我将尝试按照 建议将 WP1设置在 FSW/2附近。

    谢谢、

    -j

  • 请注意,本文内容源自机器翻译,可能存在语法或其它翻译错误,仅供参考。如需获取准确内容,请参阅链接中的英语原文或自行翻译。

    将 WP1设置为接近350kHz 时、最佳方法是什么、因为 wz2也会受到影响? 保持 RC2不变并调整 CC3?

  • 请注意,本文内容源自机器翻译,可能存在语法或其它翻译错误,仅供参考。如需获取准确内容,请参阅链接中的英语原文或自行翻译。

    webench 是设计的良好起点。   

    webench 和 Excel 是计算器、我们需要通过测量来评估

    并与 Excel 或 webench 进行比较  

    Excel 表格在电容降额以及放置极点和零点方面具有更大的灵活性。   

    Excel 更易于对设计进行故障排除。

    您是否有 SW 节点波形的示波器图、即 SoC 关断时的 Vout?  

     我不清楚不稳定的电源是如何导致 SoC 崩溃的。   

    不稳定的电源仍可调节至正确的输出电压。

    具有60度相位裕度的电源的振荡 有很多原因

    某件事情发生崩溃、似乎有一个错误的假设。    

    使用 Excel 工作表、直到问题得到解决。  

    FRA 测量将验证输出电容是否为低 ESR。  

    主板上的470uF 电解电容器具有 ESR。   在离线板上有另一个电解电容器。  

     稳定性只是导致转换器出现问题的一个因素。  

    第一篇文章显示了67度和60度相补角的波特图、这些应该是这样的

    由于相补角大于45度、因此设计应保持稳定。  

    典型设计将使用1/10到1/5的 Fsw 来实现交叉频率、以平衡尺寸(# cout)、成本和瞬态响应。  

    该原理图具有很大的电容。

    由于已经安装了输出电容、并且交叉频率越低、性能就越好(46kHz 与100kHz)。   

    使用 Excel 可以降低交叉频率并检查行为。    

  • 请注意,本文内容源自机器翻译,可能存在语法或其它翻译错误,仅供参考。如需获取准确内容,请参阅链接中的英语原文或自行翻译。

    我收到了 bode-100对 LM27403环路滤波器进行了测试。  低端的相位图中的噪声是否是一个问题?  0交叉看起来我们有良好的裕度。  我确实使用了一个形状的输入来尝试清理它。

  • 请注意,本文内容源自机器翻译,可能存在语法或其它翻译错误,仅供参考。如需获取准确内容,请参阅链接中的英语原文或自行翻译。

    您好、John、  

    David 今天就离开了、感谢他提供了波特图。

    • 从波特图中可以看出、它看起来具有良好的裕度。 在低频时、它认为这不会导致问题。 现在我将忽略这一点。  
    • 在最初的讨论中、您提到这种情况仅发生在少数机组和仅在低温条件下(10%在低温条件下)。  
    • 这是否与发现问题并处于低温下的已知装置一起进行?  
    • 此外、我们可能根本不处理稳定性问题。 出现问题时、您是否有 VOUT、VSW 节点、IOUT、VIN 的示波器图?  靠近 IC 引脚的位置非常适合查看器件所看到的内容。  
    • 另一个很好的测试是 ABA 测试,在该测试中,您将使用 已知良好  的 IC 并将其更换为已知良好的设备。 我们尝试隔离电路板/BOM 与 IC。  当遇到这样的问题时、只有少数单元存在问题、BOM、电路板和 IC 可能涉及某种灵敏度。 隔离它们很有用。  
    • 查看您的 SCH、我看到它连接到电路板中具有上游电容器的其他走线。  我不确定这是否会导致问题。 但这可能是我们可以详细了解的内容。 我刚才看到了以下内容。  

    谢谢!  

    Tahar  

  • 请注意,本文内容源自机器翻译,可能存在语法或其它翻译错误,仅供参考。如需获取准确内容,请参阅链接中的英语原文或自行翻译。
    您好、Tahar、
      • 这是否与 发现 问题并处于低温下的已知装置一起进行?    是的、我们正在现场测试 RMA 单元
    • 此外、我们可能根本不处理稳定性问题。 出现问题时、您是否有 VOUT、VSW 节点、IOUT、VIN 的示波器图?  靠近 IC 引脚的位置非常适合查看器件所看到的内容。  
    下面是对芯片干扰的几个捕获。  0.9V、交流耦合、10mV/div。 振铃频率约为322MHz。 我在低温和室温下都看到了这一点、因此  这可能 不是问题。
       
    这是查看具有最小和最大保持的本底噪声。  您可以看到接近700kHz 的 Fsw 音调。  在寒冷的温度下、音调和噪音会变得模糊、因此有点抖动。
    • 另一个很好的测试是 ABA 测试,在该测试中,您将使用 已知良好  的 IC 并将其更换为已知良好的设备。 我们尝试隔离电路板/BOM 与 IC。  当遇到这样的问题时、只有少数单元存在问题、BOM、电路板和 IC 可能涉及某种灵敏度。 隔离它们很有用。  好建议。
    • 查看您的 SCH、我看到 它连接   电路板中具有上游电容器的其他走线。  我不确定这是否会导致问题。 但这 可能是 我们可以 详细了解的内容。 我刚刚看到 下面 的内容、我们有 一个2oz 的电源平面、其中承载了0.9V 内核轨。 以5ms 的速率、电流消耗在~4A 和~6A 之间循环。
    谢谢、
    -j
  • 请注意,本文内容源自机器翻译,可能存在语法或其它翻译错误,仅供参考。如需获取准确内容,请参阅链接中的英语原文或自行翻译。

    1us/div 示波器图没有我所期望的周期。  

    您是否在同一个图中具有 SW 和 Vout 的示波器图?

    上述 测量的波特图意味着具有70度相位裕度的稳定性。   

    我测量了 LM27403EVM 输出纹波(下图)。  

    Vout 上的高频尖峰来自 MOSFET 的开关。   

    EVM 上只有一个 LM27403。   低频纹波处于开关频率。  

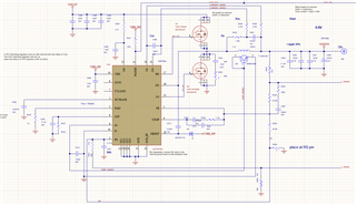
    您是否有可共享的 PCB 布局图像。  系统中接地和 RS 引脚的连接方式。  

     

    SoC 崩溃时、您是否有输出电压或 SW 节点的示波器图像?

     

  • 请注意,本文内容源自机器翻译,可能存在语法或其它翻译错误,仅供参考。如需获取准确内容,请参阅链接中的英语原文或自行翻译。

    尊敬的 David:

    我将在明天获取示波器捕获。  但我今天发现我的示波器上的噪声是由我们使用的环境室引起的。  即使电路板断电、探针也会拾取它;有一点红色的鲱鱼。  我之前看过开关节点寻找振铃、但没有发现任何问题。  如果需要、我可以在该结处提供 RC 缓冲器。

    谢谢、

    -j

  • 请注意,本文内容源自机器翻译,可能存在语法或其它翻译错误,仅供参考。如需获取准确内容,请参阅链接中的英语原文或自行翻译。

    这是到 RS 引脚的路径。  第2层和第7层是接地平面、顶层(第1层)和底层(第8层)具有接地填充。

    在此捕获中、您可以看到下面0.9V 平面的轮廓。  我可以看到顶部和中间层5。

  • 请注意,本文内容源自机器翻译,可能存在语法或其它翻译错误,仅供参考。如需获取准确内容,请参阅链接中的英语原文或自行翻译。

    感谢大家分享 PCB 布局。  

    当我比较 LM27403EVM PCB 布局并查看数据表中的 PCB 布局说明与上图时。

    我注意到 VDD 和 VIN 电容器是通过上图中的过孔连接的、EVM 使用覆铜将 GND 引脚连接到 VDD 和 VIN 电容器。 。  

    SEC 11.1.3 数据表第46页的第5项。  
    '通过其各自的去耦电容器将 VDD 和 VIN 引脚的电流环路最小化至
    GND 引脚。 换言之、将这些电容器尽可能靠近 LM27403放置。"

    VIN 和 VDD 电容器连接可能会导致间歇性问题。   如果转换器显示不稳定的行为、但 LC 和补偿显示转换器应保持稳定、则更好的 VIN 和 VDD 电容器接地可以提高抗噪性能并实现稳定运行。  

    为了隔离此问题、如果有一种方法可以修改电路板、使 VDD 和 VIN 电容器更靠近接地引脚并检查性能。  

    有必要尝试确定问题是否存在在其他地方。  

      

  • 请注意,本文内容源自机器翻译,可能存在语法或其它翻译错误,仅供参考。如需获取准确内容,请参阅链接中的英语原文或自行翻译。

    尊敬的 David:

    感谢您和 TI 团队的帮助和建议。  我能够显示出供应强劲、稳定、不是问题。

    我们将对布局进行一些清理。

    谢谢、

    -j