This thread has been locked.

If you have a related question, please click the "Ask a related question" button in the top right corner. The newly created question will be automatically linked to this question.

[参考译文] LM5164:LM5164能否支持 Flybuck?

Guru**** 2521920 points
Other Parts Discussed in Thread: LM5164-Q1, LM5164, LM5161

请注意,本文内容源自机器翻译,可能存在语法或其它翻译错误,仅供参考。如需获取准确内容,请参阅链接中的英语原文或自行翻译。

https://e2e.ti.com/support/power-management-group/power-management/f/power-management-forum/877410/lm5164-can-lm5164-support-flybuck

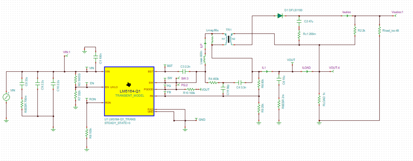
器件型号:LM5164
主题中讨论的其他器件: LM5161

使用"LM5164-Q1TINA-TI Spice 瞬态模型 "模拟 Flybuck 转换器

我发现它可以很好地工作。 我的应用是否适合 LM5164的 Flybuck 模式?

 

  • 请注意,本文内容源自机器翻译,可能存在语法或其它翻译错误,仅供参考。如需获取准确内容,请参阅链接中的英语原文或自行翻译。

    您好!

    LM5164具有 二极管仿真功能、可实现高光效、但不支持低侧开关上的负电流。 因此、它不适用于 Flybuck 转换器。 您可以看看支持该拓扑的 LM5161。 谢谢。

  • 请注意,本文内容源自机器翻译,可能存在语法或其它翻译错误,仅供参考。如需获取准确内容,请参阅链接中的英语原文或自行翻译。

    但仿真是好的。

  • 请注意,本文内容源自机器翻译,可能存在语法或其它翻译错误,仅供参考。如需获取准确内容,请参阅链接中的英语原文或自行翻译。

    您好!

    从仿真波形中、您可以发现仍有一些负电流流经 LS 开关。 如果在隔离式输出端施加较重的负载、 负电流将增大。 在实际器件上、由于二极管仿真、当有少量负电流流流过时、LS 开关将闭合。 此外、泄漏电感会使情况更糟。