主题中讨论的其他器件: BQ25895
您好!
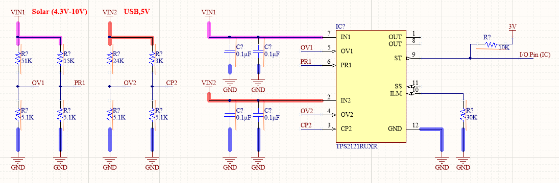
我将使用 BQ25895通过太阳能或 USB 为电池充电。 我将使用 TPS2121来了解它是什么输入以及分离输入。
因此、了解哪个输入很重要:
-我想能够用太阳能输入进行放大。 因此、如果 IN1连接、我应该知道它是太阳能。
-插入 USB 时、USB 应优先、我必须关闭 mppt、并且我应该能够使用 USB 快速充电。
如何使用 ST 引脚执行这些操作? 我可以这么做吗?
此外、对于一般原理图、我应该注意什么? 我将首次构建此电路。
此致、
Mehmet

