This thread has been locked.

If you have a related question, please click the "Ask a related question" button in the top right corner. The newly created question will be automatically linked to this question.

[参考译文] BQ28Z610:启用电池平衡时提高温度。

Guru**** 2584835 points
Other Parts Discussed in Thread: BQ28Z610, BQSTUDIO

请注意,本文内容源自机器翻译,可能存在语法或其它翻译错误,仅供参考。如需获取准确内容,请参阅链接中的英语原文或自行翻译。

https://e2e.ti.com/support/power-management-group/power-management/f/power-management-forum/930856/bq28z610-increase-temperature-when-enable-cell-balancing

器件型号:BQ28Z610
主题中讨论的其他器件: BQSTUDIO

尊敬的 Siir:

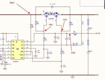
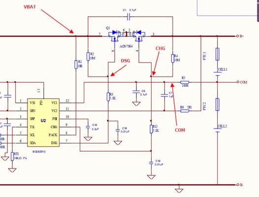
在室温(26~27度)下充电并启用电池平衡时、BQ28Z610 (U2)和感应电阻(R5)的温升超过39度。

1、此操作正确吗?

2.我想降低温度。 您能给我提供任何建议吗?

e2e.ti.com/.../Fuel-Gauge_2800_BQ28Z610_29005F00_Cell_5F00_Balance_5F00_200806A.PPTX

  • 请注意,本文内容源自机器翻译,可能存在语法或其它翻译错误,仅供参考。如需获取准确内容,请参阅链接中的英语原文或自行翻译。

    您好、Dexter、

    您的电池是否非常不平衡、导致大电流流动以平衡它们? 从您共享的示波器捕获中、似乎有17V 施加到2S 电池组、对于2S 应用而言、该充电电压非常高、可能会导致过多的电流流流过电池平衡电路。

    此致、

    Wyatt Keller

  • 请注意,本文内容源自机器翻译,可能存在语法或其它翻译错误,仅供参考。如需获取准确内容,请参阅链接中的英语原文或自行翻译。

    尊敬的 Wyatt:

    感谢你的答复。

    充电电压为8.6V。

    FET DSG 栅极引脚和 CHG 栅极引脚为17.3V。

  • 请注意,本文内容源自机器翻译,可能存在语法或其它翻译错误,仅供参考。如需获取准确内容,请参阅链接中的英语原文或自行翻译。

    您好、Dexter、

    如果您的感应电阻器变热、则系统中可能存在短路、导致大量电流流动、您是否已检查电量监测计的电流读数?

    检查您的 EVM 原理图是否存在差异、并确保没有闭合电路路径。

    此致、

    Wyatt Keller

  • 请注意,本文内容源自机器翻译,可能存在语法或其它翻译错误,仅供参考。如需获取准确内容,请参阅链接中的英语原文或自行翻译。

    尊敬的 Wyatt:

    我们将检查 AvgCurri 与图片一样。

    当我们的 GG 文件更新 EVM 板时、温度会像这样大幅上升。

    EVM 板出现了同样的问题。

  • 请注意,本文内容源自机器翻译,可能存在语法或其它翻译错误,仅供参考。如需获取准确内容,请参阅链接中的英语原文或自行翻译。

    您好、Dexter、

    您能否共享您正在使用的.gg 文件、以便我查看设置? 那么、当 EVM 对默认 DataFlash 进行编程时、电阻器和监测计没有加热?

    如果您启用电池平衡、则电路会在电池平衡时预热、如果不会变得非常热、则执行平衡可能会导致正常发热。

    此致、

    Wyatt Keller

  • 请注意,本文内容源自机器翻译,可能存在语法或其它翻译错误,仅供参考。如需获取准确内容,请参阅链接中的英语原文或自行翻译。

    尊敬的 Wyatt:

    请参阅随附的 GG 文件。

    EVM 对默认数据闪存 进行了编程电阻器和监测计未加热?

    ->是的,由于更新状态为0x06,所以没有加热。 这意味着在 EVM 的默认设置上、平衡处于关闭状态。

    e2e.ti.com/.../BQ28Z610_5F00_200807.gg.csv

  • 请注意,本文内容源自机器翻译,可能存在语法或其它翻译错误,仅供参考。如需获取准确内容,请参阅链接中的英语原文或自行翻译。

    您好、Dexter、

    在电池平衡期间、某些组件会略微升温、您是否可以使用 bqStudio 记录数据、以便在启用电池平衡时查看温度变化和电池电压?

    我认为、40摄氏度的温度不是极端温度、而是较高电压差的平衡电池的正常发热。

    此致、

    Wyatt Keller

  • 请注意,本文内容源自机器翻译,可能存在语法或其它翻译错误,仅供参考。如需获取准确内容,请参阅链接中的英语原文或自行翻译。

    您好、Wyatt Keller、

    我不这么认为。 ℃PCM 板在40 μ s 的温度期间发热是终端充电温度范围上的一个非常严重的问题。

    请您再次检查它吗?

    我想知道如何降低仪表 IC 的加热温度。

    此致、

    JP Kang

  • 请注意,本文内容源自机器翻译,可能存在语法或其它翻译错误,仅供参考。如需获取准确内容,请参阅链接中的英语原文或自行翻译。

    您好!

    您能否共享显示电池平衡时温度升高的日志文件? 您可以使用 bqStudio 记录数据。

    此致、

    Wyatt Keller