This thread has been locked.

If you have a related question, please click the "Ask a related question" button in the top right corner. The newly created question will be automatically linked to this question.

[参考译文] UC2843A:UC2843A

Guru**** 2387830 points
Other Parts Discussed in Thread: UC2843A, UC2844, UC2845
请注意,本文内容源自机器翻译,可能存在语法或其它翻译错误,仅供参考。如需获取准确内容,请参阅链接中的英语原文或自行翻译。

https://e2e.ti.com/support/power-management-group/power-management/f/power-management-forum/1182766/uc2843a-uc2843a

器件型号:UC2843A
主题中讨论的其他器件: UC2844UC2845

大家好、我正在将 Mt UC2843A 测试为 PWM 发生器、并且遇到了一些小问题。

我对芯片的内部工作不是很了解、所以如果我问一些愚蠢或不可能的事情、请原谅我:)

我希望通过将 comp 和 fb 连接到电表来设置 MOSFET 输出的占空比、电表的两端连接到 GND 和 Vref。

此外、通过分流器和放大器 IC 来限制 CS 上的电流。

我还将在这个帖子中放置原理图。

我将4K7电阻器放置在温度计和 COMP+FB 的输出端之间、当将电容器一直旋转到 Vref 时、比 COMP+FB 上的电压为2.5V 时、我预计5……

输出占空比也不会低于75%+/-、这是我尝试实现的目标吗?

此外、我希望频率约为1kHz  

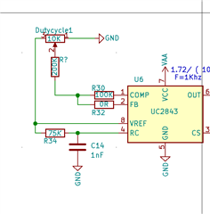
(1.72/(10000 / 0.000000172))是我使用的计算。 并将10K+127pF 放置在 RC 引脚上。 但我的频率是更高的、您能否检查我是否进行了某种计算?

  • 请注意,本文内容源自机器翻译,可能存在语法或其它翻译错误,仅供参考。如需获取准确内容,请参阅链接中的英语原文或自行翻译。

    您好、Michel、

    我们的办公室目前在年末假期关闭。 我的一位同事将在我们回到办公室后作出回应。

    此致、

    Don

  • 请注意,本文内容源自机器翻译,可能存在语法或其它翻译错误,仅供参考。如需获取准确内容,请参阅链接中的英语原文或自行翻译。

    您好、Michel、

    节点 VSH 处连接了什么负载?  它是否具有电感、是否具有斜坡形状、以便 PWM 可以工作?

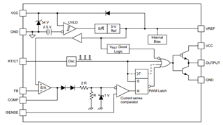
    首先、COMP 和 FB 引脚连接不正确-误差放大器(E/A)的连接就像比较器一样简单。  误差放大器(E/A)的+引脚在内部连接到2.5V 基准(见下面)。  因此、您需要配置误差放大器、以便它能够根据"2.5V 减去 POT 电压"产生 COMP 电压。  至少、您需要一个同相放大器、其中电位器通过一个电阻器和另一个电阻器从 FB 连接到 COMP。  根据负载-(请参阅我的第一条注释)、您可能需要更多的稳定性。

    其次、您需要使用 RC 滤波器来滤除来自电流信号的高频开关噪声、就像这样。

    最后、确保电流感应放大器(U5)以差分方式路由到5m Ω 感应电阻器。  U5的负输入应路由到5m Ω 感测电阻处的接地端。  如果 U5的负引脚局部接地、则电流测量中可能存在相对较大的误差。

    此致、

    Eric

  • 请注意,本文内容源自机器翻译,可能存在语法或其它翻译错误,仅供参考。如需获取准确内容,请参阅链接中的英语原文或自行翻译。

    您好、负载将是如此感性的直流有刷电机。

    我真的不明白你描述 COMP 和 FB 功能的方式。

    我是否必须断开 COMP 并将 POT directley 连接到 FB?

    我想使用电位器更改占空比。 您所描述的内容是否可以做到这一点?

    低通滤波器是一个很好的主意! 您能给我一个线索、告诉我要使用什么值或如何计算它吗?

    我希望 PWM 频率约为1kHz

    我的计算完全不安全、您可以为我检查一下吗? 它应精确为1kHz。

    [引用 userid="545481" URL"~/support/power-management-group/power-management/f/power-management-forum/1182766/uc2843a-uc2843a "](1.72/(10000/0.000000172))[/quot]

    这是一个好建议、我只是在原理图中这样做、它不是一个单独的网络

  • 请注意,本文内容源自机器翻译,可能存在语法或其它翻译错误,仅供参考。如需获取准确内容,请参阅链接中的英语原文或自行翻译。

    您好、Michel、

     最好知道感应电阻器上是否有干净的电流斜坡信号。  CS 引脚上的干净斜坡对于 PWM 可靠运行非常重要。

    我将绘制一个电路并布置它。  这将为您提供一个良好的起点。  您必须确定精确的电阻器值(增益)、才能使其与您的电机和感应电阻器配合使用。

    根据您的计算结果、在1kHz 时应该是可以的。  不过、请注意、数据表未显示1kHz 下的工作频率、该公式可能在如此低的频率下变得有点不准确。 这意味着您可能需要手动将 RT 或 CT 值调谐一位以获得1kHz。

    Eric

  • 请注意,本文内容源自机器翻译,可能存在语法或其它翻译错误,仅供参考。如需获取准确内容,请参阅链接中的英语原文或自行翻译。

    您好、Michel、

    大约一个月前、我与我的同事交谈、他们向您推荐了 E/A 配置。  它应该"按原样"工作。

    但是、您必须在电流感测引脚上添加 RC 滤波器。  如果以1kHz 的频率进行开关、请尝试(最初)将滤波器极点放置在100kHz。

    此外、您必须添加一个反并联二极管、以便在 FET 关断时钳制电感尖峰。  如果没有此钳位、某些部件可能会由于高电压尖峰而损坏。

    最后、CT 值可能过低。  这是一个较旧、较慢的双极器件。  我已经看到低值 CT 导致 RT/CT 放电过快并在 OUT 处产生额外脉冲的地方。  您应尝试坚持数据表中建议的 RT 和 CT 范围。  在1kHz 下很难、但要尽力"分离差异"。  正如我在上一篇文章中提到的、该控制器没有针对如此低的频率进行优化。

    此致、

    Eric

  • 请注意,本文内容源自机器翻译,可能存在语法或其它翻译错误,仅供参考。如需获取准确内容,请参阅链接中的英语原文或自行翻译。

    这是很好的建议和信息。

    我将尽快开始测试。 目前没有时间进行即时测试。 因此,我必须在下周向你们保证,他们的工作将会进行。

    我非常感谢你的时间,并为此向你表示感谢。

    我将在再次得到感谢后立即作出答复

    BR

    米歇尔

  • 请注意,本文内容源自机器翻译,可能存在语法或其它翻译错误,仅供参考。如需获取准确内容,请参阅链接中的英语原文或自行翻译。

    好的、祝您好运!

  • 请注意,本文内容源自机器翻译,可能存在语法或其它翻译错误,仅供参考。如需获取准确内容,请参阅链接中的英语原文或自行翻译。

    大家好、我已经试过几件事。

    我更改了频率谐振器和电容、仅用于测试。

    如果我读出正确的图形、75k 1nf 应该大约为12kHz。

    输出非常不稳定、每下降大约100个波形一段时间、请检查我的示波器图像是否匹配。

    示波器无法获取图像跳跃的频率。

    在您看来、这只是电路板上的机械故障、还是 IC 上的故障?

    我在误差信号放大器周围放置了一些复位器、但它没有在原理图上显示、我希望大家都能这样做...

    当我在转动 POT 时测量电压时、FB 上的电压始终为2.5V

    这意味着运算放大器正常工作是肯定的?

    在 COMP (误差放大器的输出)上、该占空比现在从0%切换至100%、大约为1.5V

    请告知我应该如何更改才能使用10K 电位计在输出偏压上获得可调节的占空比?

  • 请注意,本文内容源自机器翻译,可能存在语法或其它翻译错误,仅供参考。如需获取准确内容,请参阅链接中的英语原文或自行翻译。

    您好、Michel、

    这些振荡器组件在数据表指南中。  根据 CH1波形、我可以估算出200us 内的~3个周期。  这是一个15kHz 的频率。

    在上一篇文章中、我说原始误差放大器配置正常。  您将 R30从0欧姆更改为100K。 为什么?

    您是否在 CS 引脚上添加了 RC 电流感应滤波器?

    您是否添加了一个反并联二极管来钳制电感关断尖峰?

    此致、

    Eric

  • 请注意,本文内容源自机器翻译,可能存在语法或其它翻译错误,仅供参考。如需获取准确内容,请参阅链接中的英语原文或自行翻译。

    您确定器件是 UC2843A 吗?  如果 RT=75k 且 CT=1nF、则 PWM 频率应为30kHz (参见下文)。

    CH1上显示的频率为~15kHz。  UC2844和 UC2845有一个50%最大占空比限值并且在1/2振荡器频率上切换。

    。  

  • 请注意,本文内容源自机器翻译,可能存在语法或其它翻译错误,仅供参考。如需获取准确内容,请参阅链接中的英语原文或自行翻译。

    您好、Michel、

    在使用任何器件之前、务必阅读数据表并遵循相关指南(请参阅下面 UC2843A 数据表中的示例代码段)。

    我查看了您的 PCB 布局。  对于 U5 (引脚6)或 U6 (引脚7)、我在 VCC 上看不到任何本地旁路电容器。  此外、U6在 VREF 引脚8处需要一个本地旁路电容器。

    UC2843A 数据表中的引脚说明和指南。

    如果没有本地旁路电容器、控制器和运算放大器可能无法正常工作。

    Eric

  • 请注意,本文内容源自机器翻译,可能存在语法或其它翻译错误,仅供参考。如需获取准确内容,请参阅链接中的英语原文或自行翻译。

    Eric、

    我重提您的以下问题:

    [引用 userid="490721" URL"~/support/power-management-group/power-management/f/power-management-forum/1182766/uc2843a-uc2843a/4469718 #4469718"]

    您是否在 CS 引脚上添加了 RC 电流感应滤波器?

    您是否添加了一个反并联二极管来钳制电感关断尖峰?

    [/报价]

    RC 滤波器和二极管将添加到我还没有准备好的新电路板上。 我还在无负载的情况下进行测试、我只想查看 PWM 占空比的变化。 如果可以的话、我可以添加这些更改来制作最终电路板。 放大器 IC 现在也进行了去焊、CS 引脚上的电压为0V。

    [引用 userid="490721" URL"~/support/power-management-group/power-management/f/power-management-forum/1182766/uc2843a-uc2843a/4469776 #446976"]

    在使用任何器件之前、务必阅读数据表并遵循相关指南(请参阅下面 UC2843A 数据表中的示例代码段)。

    我查看了您的 PCB 布局。  对于 U5 (引脚6)或 U6 (引脚7)、我在 VCC 上看不到任何本地旁路电容器。  此外、U6在 VREF 引脚8处需要一个本地旁路电容器。

    [/报价]

    好的、这些去耦电容器真的很愚蠢、我不想添加这些... 我现在添加了这些内容... 结果很好、请查看有纹波示波器。

    [引用 userid="490721" URL"~/support/power-management-group/power-management/f/power-management-forum/1182766/uc2843a-uc2843a/4469740 #4469740]\n 您确定器件是 UC2843A 吗?  如果 RT=75k 且 CT=1nF、则 PWM 频率应为30kHz (见下文)。[/引述]

    不、我再次检查、我有2843B 、我现在可以测量、因为去耦电容为18.3 kHz

    [引用 userid="490721" URL"~/support/power-management-group/power-management/f/power-management-forum/1182766/uc2843a-uc2843a/4469718 #4469718")在我的上一篇文章中,我说原来的误差放大器配置正常。  您将 R30从0欧姆更改为100K。 为什么?[/引述]

    我添加了这些电阻器、因为这是我认为的。 尽管如此、我仍然无法完全理解该 IC 的工作原理。

    您是否可以向我发送一个远程信息?

    请重新修订新的示波器变化。 这是 R30和32在0欧姆时的电阻器、FB 通过电阻器连接到电位器。

    我还短接了该电阻器一段时间、但这没有改变任何东西。

    最后3个消息非常清晰、乐于助人、感谢您的参与

  • 请注意,本文内容源自机器翻译,可能存在语法或其它翻译错误,仅供参考。如需获取准确内容,请参阅链接中的英语原文或自行翻译。

    每个电位计位置的占空比约为80% FB、COMP 为2.5V

    当我将 comp 和 fb 短接至接地时、占空比变为0%

    当我通过 POT 强制 COMP 和 FB 达到1.24V 时、它为0%、高于80%

  • 请注意,本文内容源自机器翻译,可能存在语法或其它翻译错误,仅供参考。如需获取准确内容,请参阅链接中的英语原文或自行翻译。

    您好、Michel、

    您在哪里测量蓝色波形(CH2)?  应在 OUT 引脚(U6-6)处测量占空比、并且该占空比应为一个不错的方波。

    Eric

  • 请注意,本文内容源自机器翻译,可能存在语法或其它翻译错误,仅供参考。如需获取准确内容,请参阅链接中的英语原文或自行翻译。

    探针位于黄色圆圈上。 此转速计与其他4个 MOSFET 一起连接到输出引脚、此时仅连接了一个 MOSFET

  • 请注意,本文内容源自机器翻译,可能存在语法或其它翻译错误,仅供参考。如需获取准确内容,请参阅链接中的英语原文或自行翻译。

    这个引脚应该是一个很好的尖锐方波、所以有些事情是很错误的。  我们无法测量这种杂乱的信号的占空比。

    我怀疑 CS 引脚上的噪声太大、无法让控制器工作。  您是否检查过 CS 引脚?  CS 引脚必须显示清晰可识别的斜坡、PWM 才能正常工作。

    Eric

  • 请注意,本文内容源自机器翻译,可能存在语法或其它翻译错误,仅供参考。如需获取准确内容,请参阅链接中的英语原文或自行翻译。

    尊敬的 Eric:

    测试时、电路板上没有负载连接、也没有放大器 IC。 CS 引脚与电表连接到接地端、并连接到放大器 IC 所在的开路连接。

    示波器显示了0.00V 时的完美平滑线 I 无法检测到任何干扰。

    您所描述的具有负载纹波的递减斜坡?

    它甚至可以在没有负载的情况下工作吗?

    我还检查了 Vref 5V 是否完美干扰与 Vref 无关、这也意味着 RCTC 电路有问题?

    之后,我发现我将去耦电容器放置在引脚7&6上,而不是7&GND 上,移动了该电容器,干扰消失了:s

    每个电位计位置的占空比约为100% FB、COMP 为2.5V

    当我将 comp 和 fb 短接至接地时、占空比变为0%

    当我通过 POT 强制 COMP 和 FB 达到1.24V 时、它为0%、高于100%

  • 请注意,本文内容源自机器翻译,可能存在语法或其它翻译错误,仅供参考。如需获取准确内容,请参阅链接中的英语原文或自行翻译。

    您好、Michel、

    您需要基本了解电流模式 PWM 控制器的工作原理:

    1) 1)在周期开始时、OUT (FET 的栅极)导通

    2)负载中的电流增加、并且必须在 CS 引脚上产生(干净)斜坡

    3) 3)当 CS 电流斜坡超过 COMP 电压时、OUT 转换为低电平

    4) 4)改变 COMP 电压将导致不同的占空比

    因此、如果没有斜坡(或非常小的噪声斜坡)、PWM 就无法控制占空比、您将始终看到最大占空比。

    Eric

  • 请注意,本文内容源自机器翻译,可能存在语法或其它翻译错误,仅供参考。如需获取准确内容,请参阅链接中的英语原文或自行翻译。

    好的、现在就有道理了。 我无法设置占空比。 该占空比仅由 CS 引脚上的输入变化。

    您能否还向我解释 FB 如何处理这一问题?  

    如果我将其用作限流器、我可以将 comp 和 fb 连接在一起、它将启动。 并将其拉至接地以禁用负载。

  • 请注意,本文内容源自机器翻译,可能存在语法或其它翻译错误,仅供参考。如需获取准确内容,请参阅链接中的英语原文或自行翻译。

    您对该器件的使用不是典型的。  通常、连接 E/A 以调节输出电压并配置为 II 类补偿器(如果您有兴趣、请使用 Google)。

    在您的情况下、您将 COMP 和 FB 连接在一起、POT 应直接连接到 COMP/FB 结。  在此配置中、您将绕过 E/A 并直接向电流感应比较器发出电压命令(请参阅下面的方框图)。  当 CS 斜坡上升到高于 COMP/FB 的电压时、它将关闭 FET。

    去掉 POT 和 FB 之间的200k 电阻器。

    您现在有一个从 VREF 到 GND 的电容器、对吧?

    Eric

  • 请注意,本文内容源自机器翻译,可能存在语法或其它翻译错误,仅供参考。如需获取准确内容,请参阅链接中的英语原文或自行翻译。

    尊敬的 Eric:

    补偿器是有趣的面团、我永远无法将其放入计算器中:)

    VREF 至 GND 为1uF 示波器显示稳定的装订线

    当 COMP af FB 连接到 POT 时、我无法控制 PWM 占空比。

    COMP 引脚提供恒定的2.5V 电位计相对于其位置提供5V 2.5V 或0V 电压。 当我移除与 IC 的连接时、该值将从0更改为5V 完美。  

    我还在使用100K 电阻器连接 COMP 和 FB 并将 POT 连接到 FB 的情况下进行了测试、但这仅提供了相同的 RESULT、即未将 POT 作为复用器推拉。

    我开始怀疑我的器件、因此我从不同的供应商处订购了一些器件进行测试、因为交货周期很长、这需要一段时间

    在我不得不等待的那段时间里,我要感谢你们的辛勤工作和帮助。 我已经从这方面取得了很大的收获。

    BR。

    米歇尔

  • 请注意,本文内容源自机器翻译,可能存在语法或其它翻译错误,仅供参考。如需获取准确内容,请参阅链接中的英语原文或自行翻译。

    您好、Michel、

    根据您对 POT 的最新描述、我认为我看到了问题。  通常、E/A 可以灌入6mA。  您使用的是10万至5伏的电位计。  因此 POT 只有5V/10k = 0.5mA 可用。   

    您有2个选项可以解决此问题:

    1) 1)对于您的现有配置、请使用低得多的电位计来提供更高的电流、例如200欧姆(25mA)。  或者、

    2) 2)使用1K 电位计、断开 FB 与 COMP 的连接、并将 FB 设置为 VREF。  E/A 将使正极饱和、拉电流~0.6mA、但来自 POT 的较高电流应能够确定 FB 电压。

    我喜欢选项2、因为它从 VREF 消耗的电流更少。

    此致、

    Eric

  • 请注意,本文内容源自机器翻译,可能存在语法或其它翻译错误,仅供参考。如需获取准确内容,请参阅链接中的英语原文或自行翻译。

    这听起来很有希望。

    我 现在没有订购的1K POT ... 因此、我必须等待它。

    我已经准备好对电路板上的电路进行检查并对其进行测试。

    当然、我忘记了降低仍在24V 上的电源电压

    因此、在更换 PWM IC 和我测试过的电流放大器后、POT 仍然运行正常。

    我现在必须等待正确的部件。 当电位计现在处于中间位置时、EA 输出5V (4.7)、因此您的想法似乎已经奏效

    Thans 如有建议、请等待最终结果

    BR。

    米歇尔·达特马

  • 请注意,本文内容源自机器翻译,可能存在语法或其它翻译错误,仅供参考。如需获取准确内容,请参阅链接中的英语原文或自行翻译。

    您好、Michel、

    哪种电源为24V?  您知道该控制器在高达28-30V 的电压下运行正常、但(大多数) MOSFET 栅极的额定电压通常仅为20V。

    从 IRF3205数据表中:

    Eric

  • 请注意,本文内容源自机器翻译,可能存在语法或其它翻译错误,仅供参考。如需获取准确内容,请参阅链接中的英语原文或自行翻译。

    尊敬的 Eric:

    控制器与电流感应放大器一样油炸

    MOSFET 尚未经过测试

    但在栅极和控制器之间有一个100欧姆的栅极电阻器

    希望这能拯救它:)

  • 请注意,本文内容源自机器翻译,可能存在语法或其它翻译错误,仅供参考。如需获取准确内容,请参阅链接中的英语原文或自行翻译。

    栅极快速充电。  我怀疑 FET 正常。

    在任何情况下、您都需要使用多转位电位计来在设置电压时获得良好的分辨率。  单个转位计可能不够准确。

    Eric

  • 请注意,本文内容源自机器翻译,可能存在语法或其它翻译错误,仅供参考。如需获取准确内容,请参阅链接中的英语原文或自行翻译。

    尊敬的 Eric:

    最后、这些器件位于中。

    我测试了1k POT 到 COMP 的多匝数。 它的灌电流和拉电流仍然很强。

    我将 fb 连接到5V、它甚至不会产生任何影响、您的想法是非常明智的、只能制造 conp soirse 而不是灌电流

    我还测试了从5V 断开 POT 的情况、因此它将会灌电流、IC 也将拉电流、这很不幸。

    最后、我测试了 fb 与 pot 之间以及 fb 与 comp 之间的4k7电阻、以使放大器成为运算放大器、从而放大 pt 值(以某种方式)

    这为 comp 提供了非常好的输出调节。I 能够将 comp 固定为3.5V 至1.2V 之间的任何电压、超出这些参数、fb 不会为2、5V、例如放大器超出其输出电压范围

    仍然无法在有负载或无负载的情况下调整占空比。 唯一改变占空比的是分流放大器上的电表。

    看起来我对"选项"不满意。 请告诉我是否出现了问题

    我的最后一个希望是从另一个请求者订购另一个 IC、可能我收到了虚假 IC 或其他东西

    巴西米歇尔

  • 请注意,本文内容源自机器翻译,可能存在语法或其它翻译错误,仅供参考。如需获取准确内容,请参阅链接中的英语原文或自行翻译。

    您好、Michel、

    很遗憾听到它不起作用。  是否确定负载向 CS 引脚提供了良好的电流斜坡?  如果没有斜坡、占空比将始终接近最大值。

    Eric

  • 请注意,本文内容源自机器翻译,可能存在语法或其它翻译错误,仅供参考。如需获取准确内容,请参阅链接中的英语原文或自行翻译。

    是的、但我无法生成示波器图像。

    但是、我很高兴地通知您:

    新 IC 甚至采用了我测试的 DIP-8版本

    它们工作正常。 一切都像你告诉我的那样,他们会这样!

    事情是:

    当输出处于100%占空比时、直到 I 低于1.8伏时、COMP 引脚将被忽略

    我将其用于直流电机、因此当达到电流限制时、不会使用降低占空比。

    例如、当我有一个带12V 电机的24V 系统、因此将占空比设置为50%将会降低电机功率时、我需要此功能。

    我认为、在没有占空比控制的情况下使用此电流限制功能仍然是一个很好的解决方案。

    我有一个 MOSFET 将 COMP 下拉至接地以禁用电机。 我可以在上面放置一个低频 PWM 信号吗?

    假设将 RT/CT 设置为30kHz、并选择700hz 时 COMP 引脚的占空比

  • 请注意,本文内容源自机器翻译,可能存在语法或其它翻译错误,仅供参考。如需获取准确内容,请参阅链接中的英语原文或自行翻译。

    是的、您可以使用方波驱动 COMP 引脚。  它必须具有相对较低的频率。  尝试700 Hz 或更低。