您好!
我将 TPS62193用于12V IN 和-5V OUT 的输入降压/升压转换器。
数据表显示 EN 的绝对最大额定值为18V。

我将把12V 电压直接连接到 EN 引脚。 因此 EN 引脚上的电压将为12 -(-5)= 17V。
如果这是正确的、是否会导致一些风险、因为输入端可能会出现一些电压波动?
This thread has been locked.
If you have a related question, please click the "Ask a related question" button in the top right corner. The newly created question will be automatically linked to this question.
您好!
为了避免出现任何问题、建议在 IBB 拓扑中使用 TPS62913的 EN (和 PG)引脚上的电平转换器。 这将避免电压容差以及禁用器件方面的任何问题。 有关详细信息、请参阅 IBB EVM 用户指南中的第1.2.2节。 https://www.ti.com/lit/ug/slvuc22/slvuc22.pdf
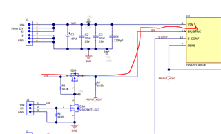
您好!
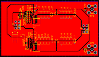
5V 输出原理图显示正确、但您可能需要更多的输出电容器以确保穿越频率不会过高。 我建议使用 WEBENCH 或 PSPICE 来仿真您的设计。 布局(我只能用顶层说明)似乎非常接近 EVM、电感器方向和铁氧体磁珠放置效果良好。
5V 输出原理图将需要更多的输出电容、以确保交叉频率至少比 RHP 零点低4倍。 对于5V 输出 IBB、这大约是降压拓扑的推荐 COUT 的两倍。 对于 EN、如果您担心12V 电源的过压问题、可以使用分压器在 EN 引脚上提供更多的余量。