This thread has been locked.

If you have a related question, please click the "Ask a related question" button in the top right corner. The newly created question will be automatically linked to this question.

[参考译文] TPS65105:TPS65105 -Vo3电压问题。

Guru**** 2516230 points
Other Parts Discussed in Thread: TPS65105

请注意,本文内容源自机器翻译,可能存在语法或其它翻译错误,仅供参考。如需获取准确内容,请参阅链接中的英语原文或自行翻译。

https://e2e.ti.com/support/power-management-group/power-management/f/power-management-forum/1229769/tps65105-tps65105--vo3-voltage-issue

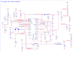
器件型号:TPS65105

您好、团队成员:

我们在项目中使用了 TPS65105、而且 Vo3的输出存在问题。 Vo3需要获得2.8伏、但它大约是8.2伏。

这些是我们使用的输出。

1.Vo1 = 12V  

2.VO2 =-6.8V  

3.Vo3 = 2.8V  

4.VCOM =未使用

注意:VO2 =-6.8V;当前未连接到任何负载;我们只需要12V 和2.8V。

请查看随附的设计、如果有任何错误、请告诉我。

此致

Raj bhuvanesh  

  • 请注意,本文内容源自机器翻译,可能存在语法或其它翻译错误,仅供参考。如需获取准确内容,请参阅链接中的英语原文或自行翻译。

    您好、Raj、

    我注意到在原理图中、您将2.8V VCC 连接到 OUT3。 我认为这会导致一些意外的问题。

    Br

    帕特里克

  • 请注意,本文内容源自机器翻译,可能存在语法或其它翻译错误,仅供参考。如需获取准确内容,请参阅链接中的英语原文或自行翻译。

    Patrick、您好!

    是否有可能从 VO3获取2.8伏的输出?

    此致

    Raj bhuvanesh  

  • 请注意,本文内容源自机器翻译,可能存在语法或其它翻译错误,仅供参考。如需获取准确内容,请参阅链接中的英语原文或自行翻译。

    您好、Raj、

    如果您的 PCB 基于此原理图产生了电压、我认为手动断开2.8V 很困难、因为您必须切断布线。 建议优化原理图。

    Br

    帕特里克