您好!
我一直在尝试 通过 太阳能供电的方式来实现 BQ25672 、因为它可以为3节锂离子电池组充电。 太阳能电池板的 OCV = 20V 且 Imax = 250mA。
我事先使用 BQ25672EVM (评估模块)对其进行了测试、并且可以正常工作、但当我将相同的设置放入 PCB 时、它无法开启。 如果您能查看我的原理图、我将不胜感激: 
This thread has been locked.
If you have a related question, please click the "Ask a related question" button in the top right corner. The newly created question will be automatically linked to this question.
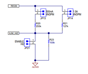
您好!
我一直在尝试 通过 太阳能供电的方式来实现 BQ25672 、因为它可以为3节锂离子电池组充电。 太阳能电池板的 OCV = 20V 且 Imax = 250mA。
我事先使用 BQ25672EVM (评估模块)对其进行了测试、并且可以正常工作、但当我将相同的设置放入 PCB 时、它无法开启。 如果您能查看我的原理图、我将不胜感激: 