This thread has been locked.

If you have a related question, please click the "Ask a related question" button in the top right corner. The newly created question will be automatically linked to this question.

[参考译文] LM27313:输出电压不稳定问题

Guru**** 2589255 points
Other Parts Discussed in Thread: LM27313

请注意,本文内容源自机器翻译,可能存在语法或其它翻译错误,仅供参考。如需获取准确内容,请参阅链接中的英语原文或自行翻译。

https://e2e.ti.com/support/power-management-group/power-management/f/power-management-forum/1227484/lm27313-output-voltage-not-stable-issue

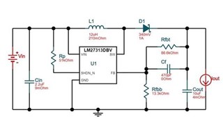
器件型号:LM27313

大家好、

当 LM27313的输入电压低于4V 时、LM27313的输出电压可以非常稳定、但是当输入电压高于4V 时、你将看到电压反弹、LM27313的输入电压应该能够毫无问题地超过10V、 但是、当我输入4V 时、电压会反弹、这与 LM27313的规范大不相同。 虽然 PCB 布局并不完美、但这种材料非常简单升压转换器、接线是否理想应影响输出电压的稳定性或 EMI 的影响、且不应受输入 电压变化的影响、周围的电路如下所示。 我可以得到您的建议吗?

  • 请注意,本文内容源自机器翻译,可能存在语法或其它翻译错误,仅供参考。如需获取准确内容,请参阅链接中的英语原文或自行翻译。

    尊敬的 Kevin:

    您使用的 Vin 来源是什么? Vin 电源的最大输出功率可能不够大吗?

    如需进一步检查、请提供将 Vin 从<4V 更改为>4V 时的 Vin、Vout、SW 波形。 如果也可以提供电感器电流、情况会更好。

    谢谢你。

    此致

  • 请注意,本文内容源自机器翻译,可能存在语法或其它翻译错误,仅供参考。如需获取准确内容,请参阅链接中的英语原文或自行翻译。

    尊敬的 Lei:

    当电压输入小于4V 时、
    输出电压可以保持稳定、
    否则、电压将变得不稳定。

  • 请注意,本文内容源自机器翻译,可能存在语法或其它翻译错误,仅供参考。如需获取准确内容,请参阅链接中的英语原文或自行翻译。

    尊敬的 Kevin:

    已经有了您的观点。  

    通常、当您将 Vin 从低于4V 调节到高于4V 时、Vout 应该保持稳定。 如需进一步检查、请提供 Vin<4V 且 Vout>4V 这两种条件下的 Vin、Vout、SW 波形和电感器电流。

    谢谢你。

    此致

  • 请注意,本文内容源自机器翻译,可能存在语法或其它翻译错误,仅供参考。如需获取准确内容,请参阅链接中的英语原文或自行翻译。

    尊敬的 Lei:

    供参考。

    e2e.ti.com/.../LM27313-issue-0523.pptx

  • 请注意,本文内容源自机器翻译,可能存在语法或其它翻译错误,仅供参考。如需获取准确内容,请参阅链接中的英语原文或自行翻译。

    尊敬的 Kevin:

    感谢您分享幻灯片。

    我看到前馈电容器 C9标记为"NC"、因此可能未安装。 请使用68pF C9、然后再次测量输入电压>4V 时输出电压是否稳定。   

    此致

  • 请注意,本文内容源自机器翻译,可能存在语法或其它翻译错误,仅供参考。如需获取准确内容,请参阅链接中的英语原文或自行翻译。

    尊敬的 Lei:

    请检查模板和随附的图片。

    完成

    测试说明

    测试结果

    注意

    1.

    移除 μ F

    3.0V < V_IN < 6.1V

    V_OUT 都會不穩定 μ V

    C9_REMOVE_TEST_01 0.png

    2.

    C9使用68pF

    當 V_IN < 6.1V

    V_OUT 會不穩定 μ V

    C9_68pF_TEST_01_TEXT 0.png

    3.

    C9使用330pF

    當 V_IN > 3.8V

    V_OUT 會不穩定 μ V

    C9_330pF_TEST_01 0.png

    https://drive.google.com/drive/folders/1dMarLXjuxp4jKTQZDl3-yWIXq-XRJOnb?usp=sharing

    谢谢  

    詹姆斯

  • 请注意,本文内容源自机器翻译,可能存在语法或其它翻译错误,仅供参考。如需获取准确内容,请参阅链接中的英语原文或自行翻译。

    您好、James:

    我们无法通过公司网络访问 google drive、您是否可以将测试结果直接附加到 Kevin 5月23日在本主题中附加的幻灯片中?

    只是为了确认、输出电流是否为3mA? 另请确认 Vin 范围。

    还有一个问题:当 C9 = 68pF 时、在所有 Vin < 6.1V 的情况下、Vout 是否不能保持稳定?

    谢谢你。

    此致

  • 请注意,本文内容源自机器翻译,可能存在语法或其它翻译错误,仅供参考。如需获取准确内容,请参阅链接中的英语原文或自行翻译。

    尊敬的 Lei:  

    请检查以下图片。

  • 请注意,本文内容源自机器翻译,可能存在语法或其它翻译错误,仅供参考。如需获取准确内容,请参阅链接中的英语原文或自行翻译。

    您好、James:

    感谢你的评分 我今天会检查一下、并向您提供反馈。

    再检查一下、在这些测试中 Iout 是否为3mA?

    此致

  • 请注意,本文内容源自机器翻译,可能存在语法或其它翻译错误,仅供参考。如需获取准确内容,请参阅链接中的英语原文或自行翻译。

    是的、在这些测试中 Iout = 3mA。

  • 请注意,本文内容源自机器翻译,可能存在语法或其它翻译错误,仅供参考。如需获取准确内容,请参阅链接中的英语原文或自行翻译。

    您好、James:

    我们可以在没有 C9的情况下观察到类似的不稳定波形、 且 SHDN 引脚未稳定拉至高电平

    将 SHDN 引脚连接至高电平后、在 C9 = 0 (移除)、68pF 或200pF 时、器件可正常工作。

    因此、请检查 VCC 和 SHDN 引脚之间的电阻器是否安装正确、并确保  SHDN 保持高电平、器件也应正常工作。 BTW 中、建议的 C9容为68pF。

    此致