Other Parts Discussed in Thread: LMR62421, LMR62014, TLV61048
主题中讨论的其他器件: TLV61048
您好!
我想问一些关于 Vout 设置的问题。
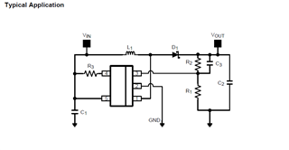
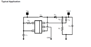
设置参数如下所示、
输入电压=3.3V
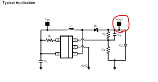
VOUT=15.11V
R1= 10kohm
R2= 110.4kohm
当我尝试使用该参数操作 LM62421时、输出电压为14.88V。
该电压小于我设置的值1。
我想知道结果为什么会这样。
它是否会降低 VFB 电压?
顺便说一下、它的结果是相同的、包括施加负载和无负载。
另一方面,我觉得它是写的 VFB 取决于环境温度月板上。
当我操作它时、它的内部是25度。
请告诉我为什么会这样。
此致、
阿部




