This thread has been locked.

If you have a related question, please click the "Ask a related question" button in the top right corner. The newly created question will be automatically linked to this question.

[参考译文] LM25149:负载增加到高于10mV 检测电压时不稳定和频移

Guru**** 2524460 points


请注意,本文内容源自机器翻译,可能存在语法或其它翻译错误,仅供参考。如需获取准确内容,请参阅链接中的英语原文或自行翻译。

https://e2e.ti.com/support/power-management-group/power-management/f/power-management-forum/1322431/lm25149-instability-and-frequency-shift-as-load-increases-above-a-sense-voltage-of-10mv

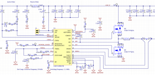
器件型号:LM25149

输入电压24V 输出电压12V

设计原理图、对于前两条示波器迹线、我们更改了电路以使用设置为100k 的内部补偿 R12、R8 DNP。  针对2.1Mhz 运行、R9更改为9.53K。

对于第二个两个示波器迹线、我们更改为外部补偿、设置为40kHz R12 DNP、R8 6.49K C14 5.6nF

  

24V 输入-> 12V 输出电流(绿色)、黄色低侧栅极(接地不良)、红色(数学高侧栅极)负载电流< 2A。   在非常轻的负载下、芯片似乎按预期运行。

  24V -> 12V 开启负载电流 >2.1A 负载电流 高于2.1A =峰值电流>4.4A = Vsense 10mV 导致低侧开关上不稳定和开关错误。

  

上面的照片显示、在4.4A 峰值电流下、芯片变得不稳定、并错误地打开低侧栅极。  绿色电流、红色输出电压下移12V、黄色低侧栅极(探针无接地)、蓝色输入电压。

  

在这里、我们将输入电压更改为15V、但不稳定性仍然在峰值4.4A 时触发、尽管具有这种较低的输入、开关可以很好地进入连续模式。

核心问题:

  1. 当感应电阻读数>10mV 时、芯片中会发生什么情况。  状态机内部有什么变化吗?  
    1. 无论输入电压如何、我们在4.4A 下看到不稳定、w 2.25m Ω= 0.0099V
  2. 芯片中的哪些模式会导致开关频率从2.1Mhz 变为~450kHz?
    1. 我们应该关注什么?
  3. 为什么芯片会在上升电流期间打开低侧开关?
  • 请注意,本文内容源自机器翻译,可能存在语法或其它翻译错误,仅供参考。如需获取准确内容,请参阅链接中的英语原文或自行翻译。

    您好、Criag、

    您可以填写计算器电子表格吗、下面的链接将帮助您快速找到解决方案。  提前感谢。

    https://www.ti.com/tool/download/LM5149-LM25149DESIGN-CALC

    大卫  

  • 请注意,本文内容源自机器翻译,可能存在语法或其它翻译错误,仅供参考。如需获取准确内容,请参阅链接中的英语原文或自行翻译。

    e2e.ti.com/.../5367.LM5149_2D00_LM25149-Quickstart-Calculator_5F00_rev3.xlsm

    这是填写完毕的计算器。   

  • 请注意,本文内容源自机器翻译,可能存在语法或其它翻译错误,仅供参考。如需获取准确内容,请参阅链接中的英语原文或自行翻译。

    非常感谢、Craig。

    这里没有什么能表明您违反了 Nay 设计规则。  至于 C333它的 ESR 是什么?  谢谢。  

    大卫。

  • 请注意,本文内容源自机器翻译,可能存在语法或其它翻译错误,仅供参考。如需获取准确内容,请参阅链接中的英语原文或自行翻译。

    这是一个电解电容器、阻抗为100kHz、为进行调试、我尝试在没有变化的情况下使用额外的47uF 陶瓷电容器(未在原理图上显示)对其进行备份。  它还并联了 C20-29、C111、C222、均为陶瓷电容。

  • 请注意,本文内容源自机器翻译,可能存在语法或其它翻译错误,仅供参考。如需获取准确内容,请参阅链接中的英语原文或自行翻译。

    感谢确认、

    0.5欧姆应该没有问题。  当您获得上述示波器截图时、您使用的是哪些补偿组件?  

    原理图显示了计算器条目的差异、谢谢。

    大卫。

  • 请注意,本文内容源自机器翻译,可能存在语法或其它翻译错误,仅供参考。如需获取准确内容,请参阅链接中的英语原文或自行翻译。

    我们 在测试早期就意识到、 原理图中提到的250kHz 超出 规格、并且会在任何负载水平下引起类似的行为。  更改为内部补偿(60kHz)后、电路仅可在轻负载条件下运行。  我们在外部40kHz 条件下进一步尝试测试、结果与60kHz 没有明显的有效差异。

  • 请注意,本文内容源自机器翻译,可能存在语法或其它翻译错误,仅供参考。如需获取准确内容,请参阅链接中的英语原文或自行翻译。

    您好、Craig:

    由于斜坡补偿不足、可能会出现次谐波振荡、也可能很早就达到电流限值。

    只是为了确认一下、您是否使用计算器中的值尝试了外部补偿?

    如果是、那么我将重点讨论提前达到电流限值并排除该问题的可能性。  您的 VOUT 和 CS 引脚的布局和电路如何?  是否已尝试过如 EVM 中所示对 CS 引脚进行 RC 滤波?

    大卫。

  • 请注意,本文内容源自机器翻译,可能存在语法或其它翻译错误,仅供参考。如需获取准确内容,请参阅链接中的英语原文或自行翻译。

    是的、后两个示波器迹线的补偿值显示在计算器中。  这就是演示板现在的配置方式。

    答案是您建议对电流检测进行 RC 滤波。  我将演示板建议的49.9Ohm 与33pF 放在一起、效果非常好。  我还没有对它进行全面测试、但这似乎是正确的选择。  谢谢你。

  • 请注意,本文内容源自机器翻译,可能存在语法或其它翻译错误,仅供参考。如需获取准确内容,请参阅链接中的英语原文或自行翻译。

    跟进问题。  现在我们可以运行2A 以上的电流、我们将设计运行到14、以14.2A 的电流输出折叠。  电流未显示饱和迹象。  您能在我们的设计中看到任何将创建14A 限制的东西吗?  电流不再不稳定、似乎被限制在14.1A。

  • 请注意,本文内容源自机器翻译,可能存在语法或其它翻译错误,仅供参考。如需获取准确内容,请参阅链接中的英语原文或自行翻译。

    您好、Craig:

    电流感应 具有 ESL、因此实际上需要将 RC (50 Ω 和33pF)设置为等于寄生电容/Rsense =这通常会产生大于33pF 的值。  建议将33pF 增大至10nF 左右。  我认为这将有助于早期 Ilimit、对于更准确的设计、您将需要 Rsense 的寄生 L。

    希望这对您有所帮助。

    David、。

  • 请注意,本文内容源自机器翻译,可能存在语法或其它翻译错误,仅供参考。如需获取准确内容,请参阅链接中的英语原文或自行翻译。

    David:

    49.9Ohm 时的10nF 截止频率为318kHz、因此它会粉碎2.1Mhz 开关电流信号、开关无法正常工作。  按照您的概念、我尝试将10nF 提高到100nF、但这并没有提供任何平均电流改进。

    到目前为止、我们已将电感器安装为与电路板垂直;因此、我们可以将电流钳位放置在返回电路板的导线上。  今天、我们尝试将电感器平放在电路板上、在平均电流从14.1A 下降到7A 后、其才会崩溃。  在几次不同的试验之后、我假设发生的情况是我们将 MOSFET 的开关噪声耦合到电流检测布线中。  由于信号位于 mV 范围内、因此它似乎很容易受到 EMI 噪声的影响。

    我们的检测迹线在第3层上铺设在一起。  第1层(顶部)包含元件、第2层是完整的接地平面覆铜。  我不确定我们是否可以做得更好。  滤波电容器位于输入引脚处。  第4层也是一个基本上完整的接地层、因此检测线位于两个接地层之间。

    这让我有一个问题:

    • TI 是否打算将此芯片与2.25m Ω 感应电阻器配合使用?
    • 有没有其他非隔离式解决方案更适合简单的24->12V 200W 降压转换器?
  • 请注意,本文内容源自机器翻译,可能存在语法或其它翻译错误,仅供参考。如需获取准确内容,请参阅链接中的英语原文或自行翻译。

    您好、Craig:

    是的、应该使用2.25mR。  您的布局如何、请参阅以下概念、并查看您是否遵守数据表中概述的这些规则。

    PS:重点介绍的器件是一个类似的器件、以及一个与 Lbuck 和输出串联的 Rsense、所以概念是相同的。 请密切注意输入电容器和 FET、以及 CS 线路如何路由回 IC 以及 VCC 和栅极驱动布线。  希望这对您有所帮助。

    大卫。