This thread has been locked.

If you have a related question, please click the "Ask a related question" button in the top right corner. The newly created question will be automatically linked to this question.

[参考译文] BQ769142:REG1在启动后下降1秒

Guru**** 2502205 points
Other Parts Discussed in Thread: EV2400

请注意,本文内容源自机器翻译,可能存在语法或其它翻译错误,仅供参考。如需获取准确内容,请参阅链接中的英语原文或自行翻译。

https://e2e.ti.com/support/power-management-group/power-management/f/power-management-forum/1314397/bq769142-reg1-falls-1-second-after-startup

器件型号:BQ769142
主题中讨论的其他器件:EV2400

我们用于测试的初始设计通过外部接头连接 EV2400、以连接到 BQ 并从中读取值。  上电时、我们能够成功读取/配置 BQ。  我已经执行了 OTP 并将 REG1设置为给3V3加电。  这最初似乎起作用、因为输出保持在3.3V、即使在下电上电后再从系统中移除 EV2400也是如此。  移除 REG1后稳定在3.3V。  但是 、我们意识到、如果在未连接 EV2400的情况下为系统上电、它会暂时为3.3V 电源供电、然后下降到0V。  

下面显示了 REG1 (绿色)和 BREG (粉色)的示波器快照。

下面显示了 REG1 (绿色)和 REGIN (粉色)的示波器快照。

从这两个快照来看、BQ 似乎不再驱动基极(通过 BREG)为 REGIN 供电。  但是、如果我们在连接 EV2400 (或任何其他在前几秒将3.3V 过驱至 reg1的器件、然后移除该器件)的情况下上电、移除该器件后3.3V 将保持稳定。

当 使用 BQ7652EVM 进行测试时、3.3V 线路保持稳定并符合预期。  是否缺少启动配置差异?

还在从3.3V 线路上移除 MCU 的情况下对系统进行了测试、该行为与上图中所示的相同。

谢谢!

  • 请注意,本文内容源自机器翻译,可能存在语法或其它翻译错误,仅供参考。如需获取准确内容,请参阅链接中的英语原文或自行翻译。

    尊敬的 Seth:  

    注意发送用于确认稳压器的所有设置的.gg 文件? 您是否确认已成功完成 OTP?

    您还可以看到原理图吗?

    此致、

    路易斯·埃尔南德斯·萨洛蒙

  • 请注意,本文内容源自机器翻译,可能存在语法或其它翻译错误,仅供参考。如需获取准确内容,请参阅链接中的英语原文或自行翻译。

    e2e.ti.com/.../1-4-BQ169-Image-for-OTP.gg.csv

    附件是用于 BQ 的.gg。  OTP 似乎已经成功、因为 它现在在启动时切换3V3而不是保持关闭。

  • 请注意,本文内容源自机器翻译,可能存在语法或其它翻译错误,仅供参考。如需获取准确内容,请参阅链接中的英语原文或自行翻译。

  • 请注意,本文内容源自机器翻译,可能存在语法或其它翻译错误,仅供参考。如需获取准确内容,请参阅链接中的英语原文或自行翻译。

    尊敬的 Seth:

    gg 文件看起来没有问题。 我建议在发生这种情况后读取寄存器、只是为了检查设置是否仍然正常。

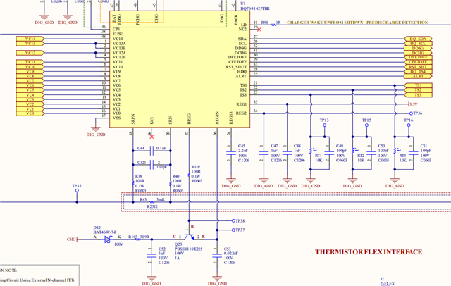
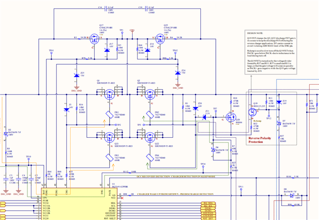
    这是一件非常奇怪的事情发生。 原理图看起来也不错、R103上是否存在压降? 出于某种原因、REG1看起来也有很大的噪声。 如果电流消耗达到短路保护级别(~如果我记住正确的话、REG1可能会下降到0V)。

    此致、

    路易斯·埃尔南德斯·萨洛蒙

  • 请注意,本文内容源自机器翻译,可能存在语法或其它翻译错误,仅供参考。如需获取准确内容,请参阅链接中的英语原文或自行翻译。

    启动时、R103上出现一个非常短的41.7mA 脉冲、因为这时出现3.3V 电压。  在此脉冲后几秒、3.3V 电压下降。  发生故障时、 R103上的1 mA 小于。

    我们的电路板最初取消组装预充电 FET。  我们认为这可能是我们的问题。  此后、我们在填充这些文件的情况下进行了测试、但发现了相同的行为。   

    我们在 此处看到了此帖子 、我们想知道是什么导致主 FET 驱动器影响 LDO /是否可能发生类似的情况。

  • 请注意,本文内容源自机器翻译,可能存在语法或其它翻译错误,仅供参考。如需获取准确内容,请参阅链接中的英语原文或自行翻译。

    尊敬的 Seth:

    BJT 的基极电压是多少? 此外、在此事件期间、BREG 引脚上是什么?

    我不知道为什么 FET 会引起任何问题、FET 驱动器是否打开?

    电池电压是多少、BJT 的集电极上的电压是多少?

    此致、

    路易斯·埃尔南德斯·萨洛蒙

  • 请注意,本文内容源自机器翻译,可能存在语法或其它翻译错误,仅供参考。如需获取准确内容,请参阅链接中的英语原文或自行翻译。

    这是 Q23的示波器捕获。  底座(粉色)、发射器(绿色)、集电极(蓝色)。

    BREG 驱动似乎停止、导致 REG1的3.3V 电压下降。   发生这种情况时、我无法连接 EV2400与 BQ 进行通信(通信失败)。

    但是、如果我在 EV2400已连接的情况下上电、3V3会稳定、并且会读取以下寄存器。



    使用分压器对电池值进行仿真。  VBAT 为46V、所以每节电池为~3.250V

  • 请注意,本文内容源自机器翻译,可能存在语法或其它翻译错误,仅供参考。如需获取准确内容,请参阅链接中的英语原文或自行翻译。

    Seth、

    EV2400具有板载3.3V 上拉电阻、这可能是它保持稳定的原因。 连接外部 EV2400时、稳压器的寄存器设置是什么?

    我不确定稳压器为什么会一去不复返。 就我所能说的而言、一切看起来都很好。 还可以发送整个原理图来检查所有内容吗? 你可以通过 PM 发送给我,如果你想我私下审查它。

    此致、

    路易斯·埃尔南德斯·萨洛蒙