团队成员
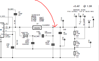
我们在主模块中有 LM5160降压稳压器,它可以将24V 转换为5.4V (1.3A),并连接到负载(21个模块消耗 40mA 电流)。
该模块包含 可驱动24V 电压的接触器、并通过微控制器控制接地。 此微控制器从5V LDO (TLV70433DBVR)接收电源。 所有这些模块均采用20引脚扁平带状连接器菊花链式、其中5.4V 电压轨连接到2引脚和6引脚 GND。 除5.4V 电源轨外,我们还采用24V 电源轨,并在此20引脚连接器中运行 CAN 信号。
我们面临的问题是、在最后3个模块停止 CAN 通信时、5.4V 电压下降(<4.3V)。 当我们接通接触器时,会发生这种情况,另外电压降会低于4V。 附加的图像是电源分配。