您好!
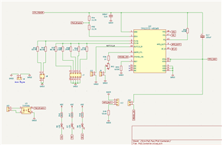
我通过参考 TPS2372-4EVM-006示例来设计一款昂贵的电路板、它确实起作用。 当 ı Ω 设置 CLSA 和 CLSB 的电阻值时、我有问题。 I 已将 CLSA 引脚分配为63.4R 和 CLSB 引脚90.9R、以满足 PoE 开关(每个端口为25W)的70W 功率请求。
TPS2372-4 (或 poe 开关)不 允许供电(或握手)。 我将始终获得50V 的电源。 (AMPS_CTL 被 禁用或未被禁用)
当 我将 CLSA 引脚设置为63.4R 时、TPL 指示器一直亮起、即使我更改了 CLSB 引脚电阻值。
对于 CLSA 引脚90.9R、无指示亮起。 更改 CLSB 电阻值不会改变这一指示。
最后、如果我移除电阻器、则 BT 指示灯亮起。
我不希望 TPS2372-4与不受支持的器件握手。
您能帮助找出问题吗?
谢谢!
Ömer


