This thread has been locked.

If you have a related question, please click the "Ask a related question" button in the top right corner. The newly created question will be automatically linked to this question.

[参考译文] LM25183:输出电压低于设计目标

Guru**** 2382480 points
Other Parts Discussed in Thread: LM25183
请注意,本文内容源自机器翻译,可能存在语法或其它翻译错误,仅供参考。如需获取准确内容,请参阅链接中的英语原文或自行翻译。

https://e2e.ti.com/support/power-management-group/power-management/f/power-management-forum/1257845/lm25183-output-voltage-is-lower-than-design-target

器件型号:LM25183

I Expert、  

如果有任何解决方案可以解决我的问题、您可以帮助审查设计和计算工具吗?

我为驱动 IGBT 设计了2个输出、一个是15V、另一个是-10V、两个 Iout 均为150mA。  

I TEST 后、OUT1为13.7V@空载、 13.01V@0.15A

output2为-9.09V@空载、 -8.1V@0.15A。

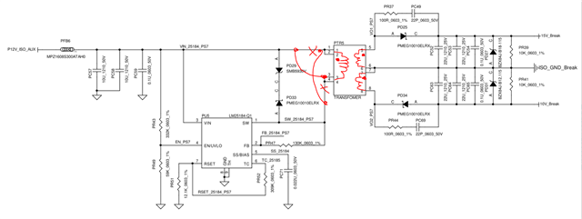
我的变压器规格和二极管规格如下所示。

但在设计计算中、我使用了错误的部件、因此变压器的电感只有7uH、按照设计工具计算、应该是10uH。

我想知道、这个问题是与电感不足有关、还是与我漏掉的问题有关。

e2e.ti.com/.../LM25183-Calculation_5F00_Spec.zip

  • 请注意,本文内容源自机器翻译,可能存在语法或其它翻译错误,仅供参考。如需获取准确内容,请参阅链接中的英语原文或自行翻译。

    您好、Alan!

    感谢您使用 LM25183进行设计。  如果您的原理图准确无误、则需要根据您的变压器引脚分配交换变压器初级绕组的极性。   

    祝您在项目中一切顺利。

    此致、

    友好

  • 请注意,本文内容源自机器翻译,可能存在语法或其它翻译错误,仅供参考。如需获取准确内容,请参阅链接中的英语原文或自行翻译。

    您好、您好。  

    我认为这应该是我的符号问题,根据变压器的顺序和布局. 应该是正确的。  

    请参阅下面的正确教程。

  • 请注意,本文内容源自机器翻译,可能存在语法或其它翻译错误,仅供参考。如需获取准确内容,请参阅链接中的英语原文或自行翻译。

    好的、但我无法确定您的布局是否具有正确的变压器极性、因为图中没有显示铜迹线。  总之、您可以获得 SW 波形吗?  

  • 请注意,本文内容源自机器翻译,可能存在语法或其它翻译错误,仅供参考。如需获取准确内容,请参阅链接中的英语原文或自行翻译。

    您好、Alan!

    我可以假设问题已经解决、以便我可以关闭该主题吗?  您始终可以通过添加新帖子来重新打开它。

    祝您在项目中一切顺利。

    友好

  • 请注意,本文内容源自机器翻译,可能存在语法或其它翻译错误,仅供参考。如需获取准确内容,请参阅链接中的英语原文或自行翻译。

    您好、您好。  

    下面显示的 SW 波形、变压器更新了、电感现在为10uH。  

    测试条件为12V IN、Vout 为0.15A。  

  • 请注意,本文内容源自机器翻译,可能存在语法或其它翻译错误,仅供参考。如需获取准确内容,请参阅链接中的英语原文或自行翻译。

    您好 Alan:  

    请注意,美国团队将于周一度假。 我们期待在9月5日星期二提供一些反馈。

    此致、  
    丹尼斯拉夫

  • 请注意,本文内容源自机器翻译,可能存在语法或其它翻译错误,仅供参考。如需获取准确内容,请参阅链接中的英语原文或自行翻译。

    您好、Alan!

    很抱歉我在办公室外被耽误了。  是否立即实现输出调节?  或者、即使将电感增加到10uH 后仍然存在相同的问题?

    波形看起来像频率抖动、这主要是由噪声引起的。  您能否像我们在 EVM 上那样尝试跨隔离边界放置一个1nF 至2.2nF 陶瓷电容器、看看是否可以解决该问题?

    谢谢。

    友好

  • 请注意,本文内容源自机器翻译,可能存在语法或其它翻译错误,仅供参考。如需获取准确内容,请参阅链接中的英语原文或自行翻译。

    您好、您好。  

    是的、输出仍然低于我的设计规格、但输出调节良好且稳定。  

    此外、我尝试像 EVM 那样放置1nF 的电容器。 它无法解决我的问题、但我没有保留帽的位置。 接地布线可能更糟。  

  • 请注意,本文内容源自机器翻译,可能存在语法或其它翻译错误,仅供参考。如需获取准确内容,请参阅链接中的英语原文或自行翻译。

    您好、Alan!

    该电容器有助于实现可禁用开关、但不有助于设置 Vout。   当输出调节正常且稳定时、 您是说频率抖动消失了吗?  你做了什么来让它消失?   

    您的输出电压仍然是13V 而不是目标15V 吗?  还是在低负载下?  

    谢谢。

    友好

  • 请注意,本文内容源自机器翻译,可能存在语法或其它翻译错误,仅供参考。如需获取准确内容,请参阅链接中的英语原文或自行翻译。

    您好、您好。  

     频率抖动与我之前测量的相同、但输出仍然稳定且良好。 我的设计规格。  

    您的输出电压仍然是13V 而不是目标15V 吗?  还是在低负载下?  

    △是、Output1 @无负载为13.7V、最大负载为12.1V @ 0.15A、 输出 2 @无负载为-9.01V、最大负载为-8.4V @ 0.15A、  

    我的变压器设计是否不正确?

    或者设计工具参数有误?

  • 请注意,本文内容源自机器翻译,可能存在语法或其它翻译错误,仅供参考。如需获取准确内容,请参阅链接中的英语原文或自行翻译。

    您好、Alan!

    我是否告诉过您交换一次绕组引脚?  我以为您已经这样做了、但您重新绘制的原理图使我感到困惑。  今天我再次检查了一下、极性仍然是错误的。  您是否可以交换初级绕组连接?  

    谢谢。

    友好

  • 请注意,本文内容源自机器翻译,可能存在语法或其它翻译错误,仅供参考。如需获取准确内容,请参阅链接中的英语原文或自行翻译。

    您好、您好。  

    在我交换连接后、输出稳压确实符合我的设计规格。 SW 波形也正确。  

    您能帮助检查我的解决方案吗?

    只需更改初级绕组输入/输出顺序、对吧?

  • 请注意,本文内容源自机器翻译,可能存在语法或其它翻译错误,仅供参考。如需获取准确内容,请参阅链接中的英语原文或自行翻译。

    可以。  先前的连接错误地使用了变压器。  改变初级绕组的极性将纠正问题。  

    恭喜您现在纠正了此问题。

    祝你好运。

    -Youhao

  • 请注意,本文内容源自机器翻译,可能存在语法或其它翻译错误,仅供参考。如需获取准确内容,请参阅链接中的英语原文或自行翻译。

    您好、您好。  

    感谢您的支持。