This thread has been locked.

If you have a related question, please click the "Ask a related question" button in the top right corner. The newly created question will be automatically linked to this question.

[参考译文] UCC256402:应用问题。

Guru**** 2382480 points
请注意,本文内容源自机器翻译,可能存在语法或其它翻译错误,仅供参考。如需获取准确内容,请参阅链接中的英语原文或自行翻译。

https://e2e.ti.com/support/power-management-group/power-management/f/power-management-forum/1265672/ucc256402-application-problem

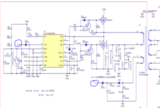
器件型号:UCC256402

您好!

Vbulk 是整流总线电压、Vin=170-300VAC。

当 Vin=170-280Vac 时、情况良好。

然而、当 Vin=290Vac~300Vac 时、输入电压首次通电且没有输出电压;然后关闭并再次通电、输出电压正常、负载也正常

是否存在任何参数设置错误?

e2e.ti.com/.../2330.pdf

  • 请注意,本文内容源自机器翻译,可能存在语法或其它翻译错误,仅供参考。如需获取准确内容,请参阅链接中的英语原文或自行翻译。

    您好!

    VCCS 似乎与 VCC 不同、对吗?

    没有输出、然后在第二次上电时输出会怎样?

  • 请注意,本文内容源自机器翻译,可能存在语法或其它翻译错误,仅供参考。如需获取准确内容,请参阅链接中的英语原文或自行翻译。

  • 请注意,本文内容源自机器翻译,可能存在语法或其它翻译错误,仅供参考。如需获取准确内容,请参阅链接中的英语原文或自行翻译。

    实际上、VCC 和 Vcc 是同一个网络。

  • 请注意,本文内容源自机器翻译,可能存在语法或其它翻译错误,仅供参考。如需获取准确内容,请参阅链接中的英语原文或自行翻译。

    尊敬的 Reed:

    您能否在 VIN = 290-300V 的第二种情况下共享 VCC、RVCC、BLK、LL、LO 引脚电压。 此外、您能否将设计计算器与 您的功率级值共享。

    此致

    马尼坎塔