This thread has been locked.

If you have a related question, please click the "Ask a related question" button in the top right corner. The newly created question will be automatically linked to this question.

[参考译文] PMP41009:关于共源共栅放大器的问题

Guru**** 2577385 points
Other Parts Discussed in Thread: PMP41009, UCC28740

请注意,本文内容源自机器翻译,可能存在语法或其它翻译错误,仅供参考。如需获取准确内容,请参阅链接中的英语原文或自行翻译。

https://e2e.ti.com/support/power-management-group/power-management/f/power-management-forum/1251475/pmp41009-questions-about-the-cascode

器件型号:PMP41009
主题中讨论的其他器件: UCC28740

您好、专家!

我们正在研究参考设计 PMP41009、其中有以下两个问题:

在共源共栅架构中、Q1 G-S 两侧的 D3的正常工作电压为2.3~43V。 而最大栅极电压计算为380V。 因此、当 Q2打开时、Q1 G-S 之间的电压不会超过 D3工作电压?

2.共源共栅滤波后的峰值电压、为什么会有另外一个 RCD 电路? 它不会增加电路上的损耗吗?

Br

弗兰克

  • 请注意,本文内容源自机器翻译,可能存在语法或其它翻译错误,仅供参考。如需获取准确内容,请参阅链接中的英语原文或自行翻译。

    尊敬的 Frank:

    很抱歉回复延迟。  

    1.当 Q2导通时、Q2 D-S 电容器放电、当它低于 TVS 电压时、D3会将 Q1 Vgs 钳位到12V。 即使 Q2 D-S 电压变为零、Q1 Vgs 仍然为12V。

    2. RCD 功能与单 MOSFET 反激式的功能相同,用于吸收泄漏能量并降低 VDS 峰值。

    此致

    林达

  • 请注意,本文内容源自机器翻译,可能存在语法或其它翻译错误,仅供参考。如需获取准确内容,请参阅链接中的英语原文或自行翻译。

    好的、感谢您的回答、

    我还有一个关于此设计的问题。  在此 应用中是否需要光耦合器反馈? 是否可以通过辅助绕组反馈到 FB 引脚?

    期待您的回答,

    此致  

  • 请注意,本文内容源自机器翻译,可能存在语法或其它翻译错误,仅供参考。如需获取准确内容,请参阅链接中的英语原文或自行翻译。

    好的、感谢您的回答、

    我还有一个关于此设计的问题。  在此 应用中是否需要光耦合器反馈? 是否可以通过辅助绕组反馈到 FB 引脚?

    期待您的回答,

    此致  

  • 请注意,本文内容源自机器翻译,可能存在语法或其它翻译错误,仅供参考。如需获取准确内容,请参阅链接中的英语原文或自行翻译。

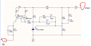
    尊敬的 Shilin:

    在没有光耦合器的情况下也可以进行调节。 下面是通过辅助绕组(Vout)实现反馈的示例、但由于没有 UCC28740的误差放大器、我们无法在辅助绕组整流器电压上直接添加电阻器、您还需要根据应用规格更改参数。 概念是向 FB 引脚产生电流误差信号。

    希望它有所帮助。