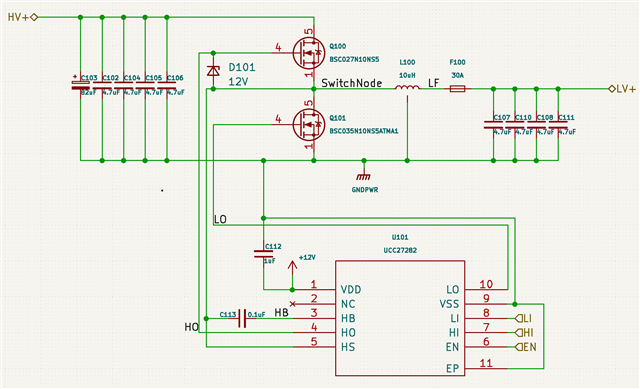
在使 UCC27282在中等电压下不发生故障时、我遇到了很多麻烦。
我正在驱动同步降压转换器。
我的 MOSFET 的栅极电荷为70nC、栅极电阻为1.5欧姆。
我使用12V 的驱动器。
在以下情况下、芯片出现故障。
电源电压>50V
高占空比
使能引脚瞬间驱动为低电平(暂停开关)
在这些情况下、使能引脚被驱动为低电平后、栅极驱动器就会发生故障、重新启用后、驱动器会立即发生故障。
接下来我会问几个问题。
- 当使能引脚被驱动为低电平时、输出是仍然保持低电平、还是它们是高输出阻抗。
- 对于高侧驱动器、如果自举电容器已耗尽、输出是否仍保持低电平?
- 会发生什么情况?
- 状态是怎样的?
- 是否有建议的方法来实现不会导致开关节点振铃的过流关断保护?
- 压摆率和栅极电压看起来都在 UCC27282规格范围内
- UCC27282保持栅极电压远低于48V 时的感应导通电压、但在50V 和60V 之间出现故障、我无法测量的原因不明确。
故障=使12V 栅极电源短路。 MOSFET 未损坏。
我已经经历了大约50个 UCC27282、在这些情况下几乎每一个都失败、只有一对夫妇存活(并且他们反复存活)。
我尝试过...
- 从 HO 到 HS 添加12V 齐纳二极管来钳制 HO
- 在 HO 和 MOSFET 栅极驱动器之间添加一个1欧姆的栅极电阻器、
- 正在测量上的过冲...
- HO、HS、LO、HB 全部保持在数据表限制范围内(凭借我使用200MHz 示波器和尽可能接近的接地进行测量的能力)












