This thread has been locked.

If you have a related question, please click the "Ask a related question" button in the top right corner. The newly created question will be automatically linked to this question.

[参考译文] TPS552892-Q1:自举电容器和 CDC 引脚

Guru**** 2770915 points

Other Parts Discussed in Thread: TPS552892-Q1

请注意,本文内容源自机器翻译,可能存在语法或其它翻译错误,仅供参考。如需获取准确内容,请参阅链接中的英语原文或自行翻译。

https://e2e.ti.com/support/power-management-group/power-management/f/power-management-forum/1254763/tps552892-q1-boot-strap-capacitor-and-cdc-pin

器件型号:TPS552892-Q1

尊敬的团队:

我正在了解 TPS552892-Q1、有两个地方令人困惑:

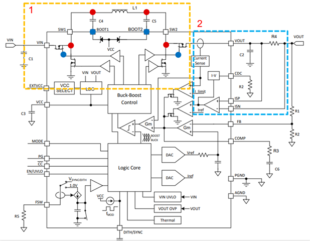
1.  TPS552892-Q1的自举电容是如何工作的? 在图片中、如果高侧降压 FET 导通、则红点的电压为 Vin。 但是、蓝点的电压为 VCC、这无法使 FET 导通。  是否有更多详细信息来解释它是如何工作的?  

CDC 引脚称为电流检测和补偿引脚。 如图2所示、VCDC 和 VOUT_CDC 之间有何差异?   对于  VOUT_CDC如何 推导公式(__LW_AT__7)?  I-V 块是什么意思?  我能否 解释一下 CDC 引脚输出电压固定为 VCDC、R2可根据 VOUT_CDC 进行调整、并添加一个额外的电流反馈环路以补偿系统?

谢谢、  此致、

阿尔文

  • 请注意,本文内容源自机器翻译,可能存在语法或其它翻译错误,仅供参考。如需获取准确内容,请参阅链接中的英语原文或自行翻译。

    尊敬的 Arvin:

    在 BOOT1和 SW1之间有一个自举电容器来为高侧 MOSFET 驱动器供电。 因此、高侧 MOS 的 Vgs 仍等于 VCC、Vgate_hfet=Vsource+SW1 VCC、Vsource_Hfet=SW1。

    2.Vcdc 是 CDC 引脚上的输出电压、表示 Visp-VISN 电压。 VOUT_CDC 是添加到输出电压以补偿电缆压降的电压。

    BRS、

    布莱斯

  • 请注意,本文内容源自机器翻译,可能存在语法或其它翻译错误,仅供参考。如需获取准确内容,请参阅链接中的英语原文或自行翻译。

    布莱斯、您好!

    感谢您的支持。  我已经了解它们现在是如何工作的。

    BRS、

    阿尔文

  • 请注意,本文内容源自机器翻译,可能存在语法或其它翻译错误,仅供参考。如需获取准确内容,请参阅链接中的英语原文或自行翻译。

    尊敬的 Arvin:

    谢谢、我现在将关闭此主题、如果您还有任何问题、可以发布新主题。

    BRS、

    布莱斯