请注意,本文内容源自机器翻译,可能存在语法或其它翻译错误,仅供参考。如需获取准确内容,请参阅链接中的英语原文或自行翻译。
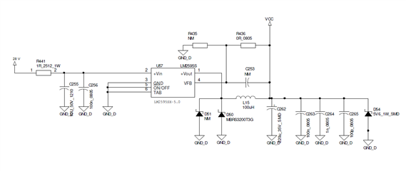
器件型号:LM2595 大家好。
我在使用这款 IC 时遇到了一些问题。
我的输入电压约为28V、而电路为:

在一些测试中、LM 似乎无法启动、工作频率下降到8kHz、电压没有达到5V (保持在2.8V)。
在我看来、LM 可能会进入某种不连续导通模式。 有人经历过这样的经历吗?
输出端的电流远小于1A、并且此电流中没有浪涌。
我还考虑了一些 EMI/EMC 问题。
有提示吗?
谢谢!