基于我的 LM5021的交流/直流转换器、其输入电压(100-305) VAC、50Hz、输出电压12VDC @ 0.85安培。
开关频率为123KHz。 电源 工作正常、但 不符合 CISPR 22 A 类(150kHz 至30MHz 的无线电干扰测试)的传导发射测试、请帮助我解决问题。
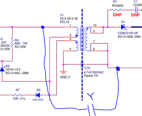
我尝试了所有滤波器选项、但发射未 抑制。


This thread has been locked.
If you have a related question, please click the "Ask a related question" button in the top right corner. The newly created question will be automatically linked to this question.
您好!
是否通过了传导 EMI 测试?
如果您未能通过 辐射 EMI 测试、则可能必须将设计置于接地至机箱接地的金属外壳中。 这可以用作法拉第笼来降低辐射 EMI。
有些设计通过电源线辐射 EMI。 为了解决这一问题、设计人员通常会在铁氧体环形线圈周围设置电源线。 这将用作共模扼流圈、有助于降低辐射 EMI。 请注意、环形线圈和缠绕需要尽可能靠近法拉第笼/外壳。
此致、
您好!
您在帖子中添加的无线电干扰注释使我认为它是辐射的。
我之前看过了用于 EMI 滤波器的设计、它看起来像是一个共模扼流圈。 由于共模扼流圈的输入端没有 Y 电容器来接地、因此您可能无法承受共模噪声。 我建议在输入端到共模扼流圈再到机箱接地之间添加 Y 电容器。 这可能有所帮助。
之后、我会将滤波器的极点频率设置为低于噪声十倍频、它们无法使噪声衰减。 fp = 1/2*3.14*(L*C)^0.5。
以下链接将为您提供有关如何正确设置 EMI 滤波器的培训材料。
此致、
共模扼流圈的输出端接有 Y 个电容器接地。 但没有运气。
我还在 共模扼流圈的输入侧添加了 Y 电容器(2.2nF)与现有 滤波器、但在降噪方面仍然没有明显差异。 我 尝试了 3.3mH 至33mH 的不同共模扼流圈值、但结果没有变化。
当我多添加一个 与 C10并联的 Y 电容器时、噪声仅降低并通过1dB。

然后、我 在直流正极 和变压器次级侧接地之间添加了一个 Y 电容器、噪声会进一步降低并通过3dB。 但结果仍然没有出现重大突破。
