请注意,本文内容源自机器翻译,可能存在语法或其它翻译错误,仅供参考。如需获取准确内容,请参阅链接中的英语原文或自行翻译。
器件型号:UCC21220 您好!
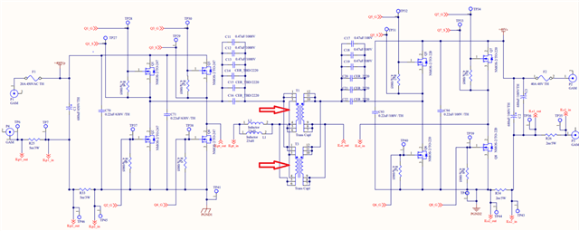
我是完全错还是都是始祖。 线圈快捷方式!!!

Rgds、
L·V·波普伦
This thread has been locked.
If you have a related question, please click the "Ask a related question" button in the top right corner. The newly created question will be automatically linked to this question.
您好!
我是完全错还是都是始祖。 线圈快捷方式!!!

Rgds、
L·V·波普伦
尊敬的 Krystian:
只需访问此页面顶部的链接:
我看到、该原理图肯定是来自客户或海报、当我回复该主题时、我没有注意到您指出的那段简短。 阅读完上面的文章后、您可以看到他们的系统是双有源电桥转换器。 在双有源桥转换器中实施栅极驱动器的参考设计、请访问: https://www.ti.com/lit/ug/tidues0c/tidues0c.pdf
我希望这对您有所帮助。
此致、
克里斯蒂安