This thread has been locked.

If you have a related question, please click the "Ask a related question" button in the top right corner. The newly created question will be automatically linked to this question.

[参考译文] TLVM13610:外部同步

Guru**** 2519480 points
Other Parts Discussed in Thread: TLVM13610, TPSM63608

请注意,本文内容源自机器翻译,可能存在语法或其它翻译错误,仅供参考。如需获取准确内容,请参阅链接中的英语原文或自行翻译。

https://e2e.ti.com/support/power-management-group/power-management/f/power-management-forum/1342136/tlvm13610-external-sync

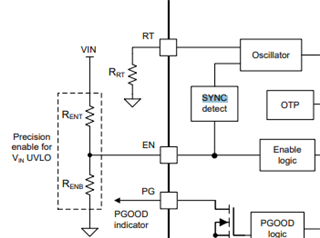
器件型号:TLVM13610
主题中讨论的其他器件: TPSM63608

嗨、团队、

数据表似乎提示 TLVM13610能够处理外部时钟同步、但我找不到更详细地介绍这一点的章节。

尚不清楚是应该通过 RT 还是 EN 来完成。  

您能解释一下吗?

谢谢。

卡梅伦

  • 请注意,本文内容源自机器翻译,可能存在语法或其它翻译错误,仅供参考。如需获取准确内容,请参阅链接中的英语原文或自行翻译。

    您好、Cameron、

    感谢您发送编修。  请允许我与我们的团队核实并回复您。

    此致、

    友好

  • 请注意,本文内容源自机器翻译,可能存在语法或其它翻译错误,仅供参考。如需获取准确内容,请参阅链接中的英语原文或自行翻译。

    您好、Cameron、

    我们的专家建议使用 TPSM63608来实现外部同步功能。  需要更新 TLVM13610的数据表、以消除 时钟同步造成的混淆。

    谢谢。

    友好

  • 请注意,本文内容源自机器翻译,可能存在语法或其它翻译错误,仅供参考。如需获取准确内容,请参阅链接中的英语原文或自行翻译。

    您好、您好。

    您能否提供一些有关我们现在如何进行外部同步的信息? 它通过哪个引脚?

    我问、因为我不确定数据表修订将需要多长时间。

    谢谢。

    凸轮

  • 请注意,本文内容源自机器翻译,可能存在语法或其它翻译错误,仅供参考。如需获取准确内容,请参阅链接中的英语原文或自行翻译。

    您好、Cam、

    很抱歉耽误你的时间。  我们不建议  TLVM13610的同步功能。  数据表的修订版将 删除与时钟同步相关的文字。

      如果客户希望实现时钟同步、我们建议使用 TPSM63608。  有关时钟同步的详细要求、请参阅 TPSM63608数据表的第8.3.7节。

    希望这一次我澄清了。

    此致、

    友好